
作者:jacksondeng、yuxuanlai、gcchaoguo
1、背景与挑战
1.1 背景
当前从需求到交付的全链路中,大量人工仍耗费在方案设计、代码评审、测试验证等非编码环节,频繁的上下文切换与协作等待严重制约了研发效能。为此,我们在深耕AI编码能力的同时,正将自动化向上游的需求、方案设计与下游的测试、部署环节延伸,旨在通过AI将各环节无缝串联,最终实现需求至部署的全自动化交付与研发效能的全面跃升。
1.2现状
审核将AI全自动化演进规划为L1(纯人工)、L2(人机协同)、L3(全自动)三个阶段。
2025年,我们处于以“技术方案生成代码”为核心的L2阶段。基于“研发效能提升需突破单点、覆盖全链路”的共识,我们正从聚焦Coding,向需求、测试、部署等环节系统化辐射。最终目标是借由AI将各环节无缝串联,构建需求至部署的端到端自动化交付能力,驱动整体研发效能实现80%的效能提升,具体演进路线可以参考图1.1所示:

审核迈向L3需经历三段式能力阶梯:先夯实技术方案生成代码,再打通技术方案至交付链路,最终实现需求到交付的端到端跑通。在此基础之上,我们才会全面进入L3的全自动化交付阶段。详细信息如下:

1.3 挑战
审核要全面演进至L3阶段,需系统应对四大核心挑战:一是交付流程的标准化建设,二是需求描述的规范化与结构化,三是高质量、可检索的知识库搭建,四是核心技能(Skills)的标准化与复用。详细信息如下:
|
|
|
|---|---|
|
|
● 短期:通过流程编排skill,为大模型制定标准的交付流程,将需求、研发、测试、部署流程全自动串联起来,并且支持出现问题,流程自动回滚的能力 ● 长期:通过流程编排管理页面,配置交付流程及流程对应的相关skills |
|
|
● 制定标准的需求模板,主要通过需求概述、需求正文、版本管理、外部依赖等4个部分对需求文档进行规范性约束,提升需求的质量 ● 制定需求的澄清规则,通过对需求概述、需求正文、版本管理、外部依赖等4个部分,建立一套需求澄清的规则,在需求编写不满足条件的情况下,给出修正建议 ● 制定需求评分规则,通过对需求背景、价值衡量、解决方案、影响范围、需求正文设定一套标准的打分规则,方便衡量需求的输出质量,如果不满足评分标准,需求将被打回 ● 构建需求PRD-Agent,配置需求模板、需求澄清规则、需求评分规则,支持产品在PRD-Agent上进行需求编写、澄清等 |
|
|
|
|
|
● 构建审核的业务知识库,让大模型可以基于知识库生成技术方案 ● 构建审核的代码知识库,让大模型可以快速完成代码的熟悉,从而生成高质量的代码 |
|
|
● 构建需求评审、方案评审、代码CR、安全检测等门禁,确保代码质量 |
|
|
● 构建全自动化治理框架,打通运行时日志和监测指标,实现线上服务的自动巡检与修复、线上异常的实时感知与优化,从而完成从架构、性能到可用性的系统性治理 |
2、详细实践
我们致力于打造一个能够实现需求至发布全链路自动化、并具备自愈能力的AI交付平台。其成熟标志是形成由多个AI智能体自主协同的“N Agent交付模式”,达成L3级全自动化。为此,我们确立了分阶段演进的路线:现阶段(L2)的核心是“人机协同”,即全力打通并集成研发、测试、部署等关键工具链(MCP),为高阶自动化奠定工程基础。待此阶段稳固后,再系统性地迈向L3的AI全自动化交付阶段。
2.1.人机协同(L2)
2.1.1 技术方案到代码
在过去一年我们聚焦在coding阶段,主要通过“AI技术规范(索引/rules) + 模板化(技术方案/prompt) + MCP工具集成 + AI自我总结”,实现生产力提升的人机协同新范式。详情可以参考《AI研发新范式:基于技术方案全链路生成代码》,具体流程如下:

图2.1 审核面向AI Agent研发流程图
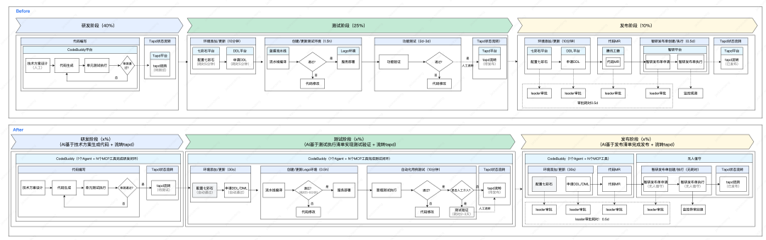
但是从需求到交付的全链路中,大量人工仍耗费在方案设计、代码评审、测试验证等非编码环节,所以我们将目光逐步向上游的需求、方案设计与下游的测试、部署环节延伸。
2.1.2 技术方案到交付
架构设计
我们在技术方案中,扩展出执行清单,然后通过codebuddy,基于模版化技术方案 + 模版化执行清单(测试执行清单、发布执行清单)+ 模版化prompt,分阶段实现从研发到部署交付的目标。
● 研发阶段:基于代码层级结构、控制器层、业务层、持久层完成代码的生成及单元测试覆盖及验证
● 测试阶段:基于七彩石配置、DDL/DML工单、蓝盾流水线、lego环境创建等MCP工具实现测试环境的准备,基于自动化测试用例完成代码质量的验证
● 部署阶段:基于七彩石配置、DDL/DML工单等MCP工具完成发布前的准备,基于无人值守,完成智研发布单的申请、执行

图2.2 审核技术方案到交付的研发流程图
升级事项
我们联通测试、运维团队,通过建设LegoMcp/Skills、DDLMcp/Skills、接口自动化测试Mcp/Skills、接入无人值守,实现研发到部署发布的打通,为后续全自动化交付奠定基础。
Lego环境创建及更新
通过建设Lego环境的DDL、Mcp工具,支持用户在codebuddy内部一键拉起一套测试环境,整体耗时大概在5到10分钟,0平台切换

DDL申请
通过建设DDLSkill、DDLMcp工具,将DDL申请耗时降低到秒级以内

接口自动化测试
以审核的申诉复审场景为切入点,通过AI自动识别代码,生成存量接口/增量接口的自动化测试用例接口,最后通过codebuddy mcp一键发起接口自测,实现接口的自动化测试

|
|
|
|
|---|---|---|
![]() |
|
|
注明:在审核申诉复审场景中,我们当前通过“人工梳理结合AI辅助”的方式,完成了全链路自动化测试用例的构建。目前尚未具备由AI端到端自动生成完整测试用例的能力,该方向存在较大的迭代与优化空间。
接入无人值守

架构升级收益
○ 跨平台减少:架构优化前,完成测试和部署链路的工作需要跨6个平台,优化后可以在CodeBuddy内部闭环完成测试和部署的所有操作
○ 操作步骤减少:从测试到部署的步骤从12个步骤优化到5个步骤(理想可优化为2个步骤),提升了研发的交付效率
○ 耗时减少:架构优化前,测试阶段环境创建/更新平均节约时长1h,节约比例达到60%+(暂未统计自动化测试部分);部署阶段平均节约时长达到0.5d,节约比例达到50%

2.1.3需求到交付
架构设计
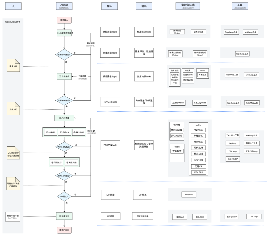
在实现技术方案至部署交付的链路贯通后,我们将重心转向需求至代码生成链路的建设。最终,通过串联这两大阶段,我们将形成从需求到部署的端到端全链路闭环,从而为构建未来的AI全自动化交付体系奠定坚实基础。具体开发流程如下:

最佳实践


能力沉淀
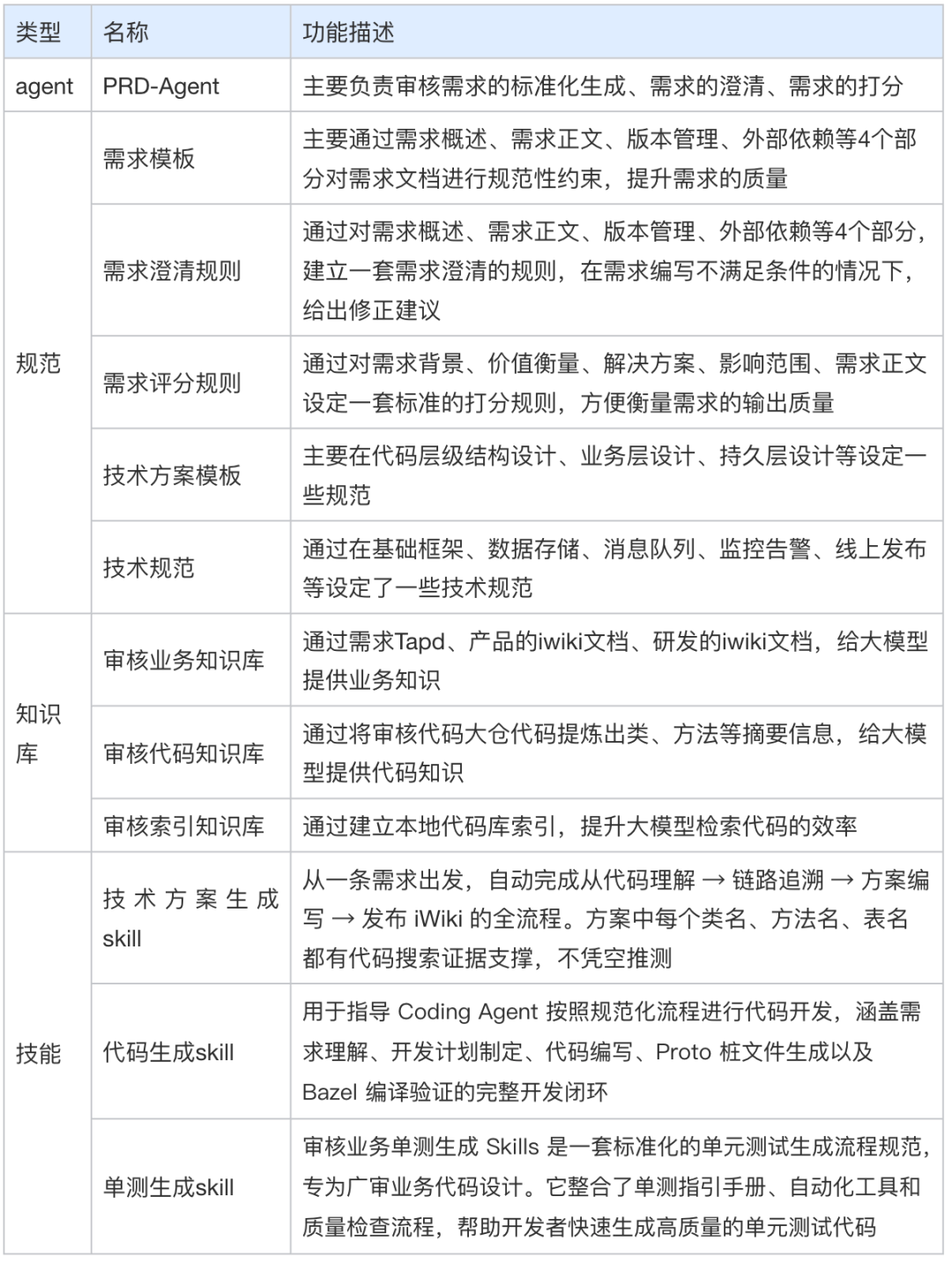
在需求至代码生成的实践闭环中,我们已构建起一套完整的能力体系,沉淀出1个PRD-Agent、5套规范化标准、3个知识库与3项核心技能。该体系具备良好的通用性与可扩展性,已能覆盖并支持多数工程场景的快速落地。详情如下:

2.2AI全自动化交付(L3)
架构设计
我们以 CodeBuddy 为基座,完成了从需求到部署交付的实践,但是发现人工干预的环节还是比较多。在此基础上,我们引入了 Harness Engineering for AI Coding 理念,构建了一套标准的工程交付框架。该框架实现了从需求、方案、开发、测试到发布的全流程自动化串联;通过需求评审、方案评审、质量门禁与 MR 等工程卡点保障核心质量;并具备闭环反馈与卡点自动修复能力,支撑流程向自适应、无人值守方向演进。同时,我们持续沉淀标准 Rules、高质量知识库与可复用的 Skills,以此优化 AI 的上下文质量,系统性地增强大模型在复杂交付链路中的决策与执行可靠性。

最佳实践
我们通过在审核挑选6个试点需求,基于openclaw完成需求到代码生成的试验,最终沉淀出一套标准的交付框架与能力,方便后续在全中心推广。



能力沉淀
通过AI全自动化实践,我们已沉淀出一套标准交付流程、三套核心技能,并实现了与Tapd的深度集成,建立起规范化的需求管理链路。目前,该能力体系已具备较强的工程普适性,可支持多数业务场景的快速接入与应用。详情如下:

2.3、效果数据
基于OpenClaw/CodeBuddy模式,我们完成了6个试点需求的三轮迭代优化且成果显著,需求评分稳定在80分以上,技术方案评分达80分以上;平均生成对话轮次2轮;代码行采纳率达90%以上,AI生成率达到80%以上。
3、实践总结
在基于OpenClaw/CodeBuddy模式验证需求到部署的全链路过程中,我们遇到了诸多挑战。目前,大部分问题已得到有效解决,这为我们在中心内的顺利推广奠定了坚实基础。为系统沉淀经验,我们分别从需求侧与编码侧对典型问题进行了梳理与总结,具体如下:


4、未来展望
经过对L2~L3阶段的实践,然后结合业界的harness理念,我们认为L3阶段可归纳为:AI全自动化交付 = LLM + Harness Engineering(工作流程 + 知识库 + skills管理) + Business Engineering(skills + 知识库的沉淀),具体公式组成如下:

我们认为,一个完整的AI全自动化平台应由两套并行、协同的框架构成:AI全自动化交付框架与AI全自动化治理框架 。
AI全自动化交付框架旨在实现从需求、设计、开发、测试到发布的全流程自动化串联,并通过内置的需求评审、方案评审、质量门禁与MR等工程卡点,结合闭环反馈与自修复机制,保障交付流程的稳定、自适应与高质量。
AI全自动化治理框架则与其并行,通过构建覆盖运行时日志、监测指标、Spec知识与中间产物的全域数据洞察系统,实现线上服务的自动巡检与修复、异常的实时感知与优化,以及知识与Skills的自动化回溯与更新,从而系统性地保障架构、性能与可用性。
二者共同构成“交付驱动效率,治理保障质量”的双轮驱动体系,确保AI研发全流程在持续高效运转中,始终朝向有序、可持续的方向演进,如图4.1所示:

图4.1 AI全自动化平台架构图
5、结语
目前,我们基于OpenClaw/CodeBuddy初步构建了AI全自动化交付框架,但其交付流程与Skills管理仍处于线下、非中心化的初级阶段。同时,AI全自动化治理框架尚在规划中。为实现体系的标准化与规模化,我们计划与研效团队协同,将这两大框架全面整合并迁移至AMS一站式研效平台,以达成线上化、中心化的统一管理。
本文转载自@腾讯技术工程公众号,原文地址:
https://mp.weixin.qq.com/s/fLiyW2t4CBOnWjx2Km8d8g

