
导读:昨晚深夜看到智谱也更新了“小龙虾”,好奇研究测试了下,结果就搞到半夜,这东西可真是有意思极了!
最近的 OpenClaw 有多火?可以说,各个行业都在“养龙虾”。
它在 GitHub 上的 Star 数量已经快接近 300K,一度被称为 GitHub 软件类开源项目中的 “星标第一”。
这意味着,哪怕你还没真正装过、跑过,也一定在朋友圈、公众号、抖音等各大平台,反复刷到过这支“龙虾”。

过去两年,AI 的主战场还在 Chat。
而 Agent,正在开启一个全新的范式——
AI 不再是“动嘴皮子”的工具,而是能主动规划、调用工具、连续执行,真正帮你把活干完。
OpenClaw 的火爆,恰恰印证了大家对 Agent 的强烈期待。
想跑一个 OpenClaw,目前只有三条路:
-
花钱租云服务器——按月付费,还没用上就先掏钱; -
自己折腾环境配置——哪怕专业人士也得搭进去半天; -
去鹅厂门口排大队——等到了,热情也凉了。
对绝大多数人来说,走到这一步基本就放弃了。
Agent 很强,但门槛挡住了 99% 的人,更扎心的是,就算你愿意折腾,对小白来说操作依然非常繁琐:
-
一不小心配置错了,OpenClaw 就不能正常运行; -
有些人连官网地址都找不对,直接被带偏; -
更别提那些看不懂的代码报错、依赖冲突……

很多人折腾半天,最后不是放弃,就是干脆去买几百块的“代安装服务”。

也正因为这样,真正有价值的从来不是“再出一个更强的 Agent”,而是先把安装和使用门槛彻底打下来。
这时候,智谱推出的 AutoClaw,意义就出来了
它不是让少数会折腾的人玩得更高级,而是让原本进不来门的人,也能 1 分钟给自己的电脑装上一只小龙虾。
下载地址:https://autoglm.zhipuai.cn/autoclaw
一键领养我的龙虾
真实安装体验:
-
第一步:下载客户端,注册登录 -
第二步:点击链接,选择内置模型直接上手 -
第三步:有自己API的,偏好设置里填入即可(支持GLM、DeepSeek、Kimi、MiniMax)
搭建非常简单,一分钟安装。
AutoClaw登录界面

登录进去就是风险警示,建议认真阅读一下,因为openclaw是有安全风险的,只要管控到位,安全风险也没多大的影响。
没有下载过OpenClaw
如果你没有下载过OpenClaw的话,那么只需要点击快速配置


下载过OpenClaw
下载过OpenClaw需要配置迁移,因为之前我的电脑上下载过 OpenClaw 了的,所以只需要点击下一步即可。

点击下一步后就可以开始迁移了,等待几秒钟后,来到首页界面。

功能界面

首次开始对话,一般会对智能体创建一个名字,红框中也可以选择其他模型,这里还能使用智谱的新模型 Pony2,智谱也是对AutoClaw寄予厚望,新模型都优先在AutoClaw发布

当然,如果你想要去使用其他的模型的话,配置也很简单只需要把模型id和密钥填写到表单即可。


如果不知道模型id,又不想去查看产品文档,直接问AI即可。
这里可以添加很多模型,deepseek、minimax、kimi等等,其他大模型智谱后续也会逐渐开放。
配置填写好后,点击重新连接,程序也会自动重新连接,查看状态为已连接,在聊天界面可以正常输出内容,说明配置成功。
让我的龙虾更强大

自带Skill
AutoClaw自带了很多的Skill,我们可以在对话中直接问龙虾,具体内置了哪些Skill?
下面是龙虾给出的回复,它一共内置了66个Skill,基本可以覆盖大多数人的需求。

安装外部Skill
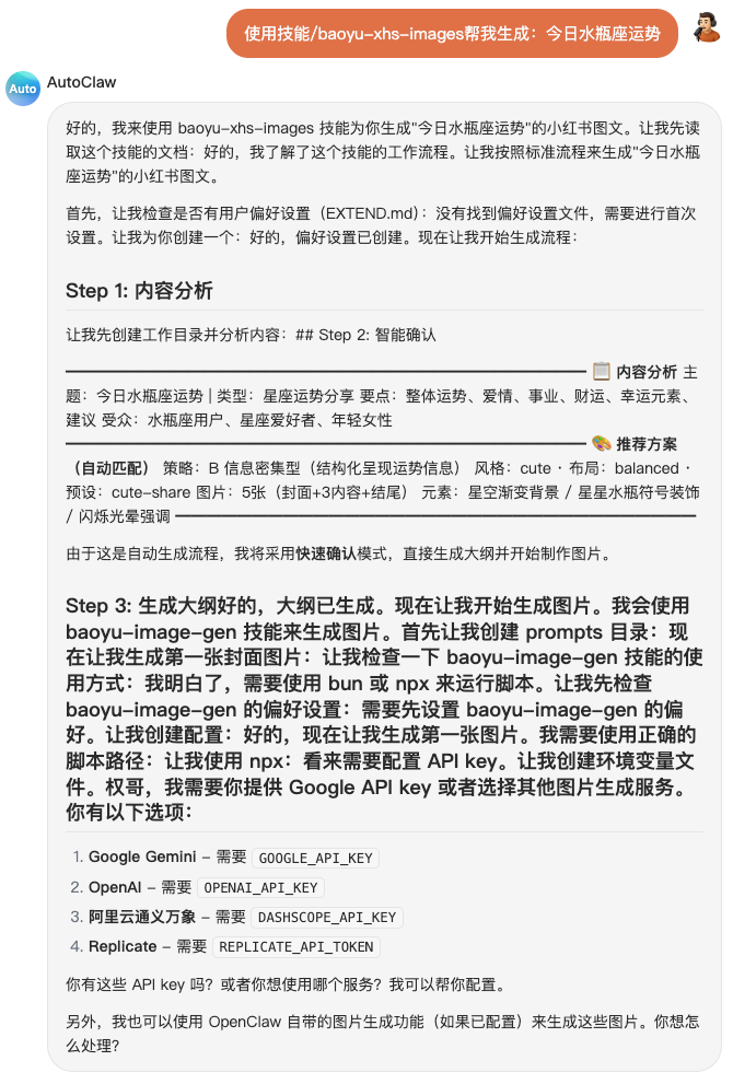
但我日常以内容创作为主,需要一些内容生成相关的Skill,比如我常用的 baoyu-skills 用来生成文章配图,安装方式非常简单,直接告诉龙虾帮我安装即可。
https://github.com/JimLiu/baoyu-skills

很快龙虾就安装好了我需要的Skill,在/.agent/skills文件中可以看到新安装的skill

测试一下新安装的技能:


看一下智谱的GLM-5生成的适合小红书发布的图片

无缝衔接图片功能,如果想要图片效果更好,只需要换模型即可,众所周知谷歌的 香蕉2-nano banana2图片效果对于中文支持效果是最好的

所以想要更好的图片效果可以试试谷歌的香蕉2,配置方法也很简单,把谷歌 nano banana2 的 apikey 配好即可,更简单的方法就是在对话框把 key 丢给 AutoClaw,它会自己去配置的。
飞书接入,让龙虾帮我干活
安装完Skill之后,就可以让我的龙虾帮我干活了,因为平常办公协作主要使用飞书。AutoClaw 对接飞书提供了两种方式:
一键配置
这种方式只适合Mac用户,windows用户可以参考手动配置

点击开启自动配置,AutoClaw会自动打开一个浏览器,这个时候只需要扫码登录即可
扫码后AutoClaw会自己操控浏览器去进行自动化安装,这时只需要等待AutoClaw创建完成

这种接入体验非常爽,只需要点一下就自动完成了。
手动配置
AutoClaw也做了详细的教程:0基础小白手把手版-飞书bot配置
在功能区选择 IM 频道。

进入到 IM 配置,需要我们去飞书创建一个应用,获得机器人的 ID 和 Secret,点击配置步骤中的网站,会自动跳转到飞书的配置界面,这还是很方便的,防止部分小白找不到配置界面。

1.创建飞书应用
来到飞书后台创建应用,应用创建只需要填写名称和描述即可。

2.获取凭证信息
创建好后,选择我们的凭证信息,拿到凭证信息回到 AutoClaw

3.添加机器人

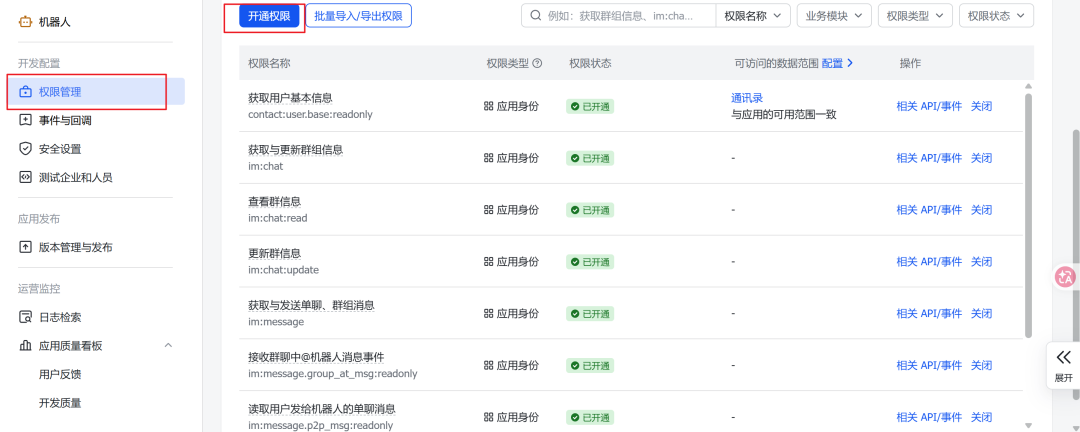
4.开通权限

-
左侧菜单打开:权限管理 -
找到 「批量导入权限」 按钮,点击 -
删除已有的默认代码 -
把下面这段 JSON 代码 全部复制、粘贴进去: 
{
"scopes": {
"tenant": [
"aily:file:read",
"aily:file:write",
"application:application.app_message_stats.overview:readonly",
"application:bot.menu:write",
"contact:contact.base:readonly",
"contact:user.employee_id:readonly",
"corehr:file:download",
"event:ip_list",
"im:chat.access_event.bot_p2p_chat:read",
"im:chat.members:bot_access",
"im:message",
"im:message.group_at_msg:readonly",
"im:message.p2p_msg:readonly",
"im:message:readonly",
"im:message:send_as_bot",
"im:resource"
],
"user": [
"aily:file:read",
"aily:file:write",
"im:chat.access_event.bot_p2p_chat:read",
"im:message"
]
}
}

确认权限即可
5.事件回调
-
回到飞书开放平台你的应用里 -
左侧菜单:事件与回调 -
连接模式选择:长连接模式 -
添加事件:搜索并选择 im.message.receive_v1 -
点击 保存

6.发布应用,等待飞书管理员审批
-
飞书开放平台里找到:版本发布与管理 -
点击 创建版本 → 提交发布 -
等待管理员审批通过
我这里遇到了一个飞书权限问题,问题不大,AutoClaw 会发送我们授权连接,我们只需要点击去飞书后台授权即可。


现在我们就可以正常连接飞书了。

然后我们创建了一个群聊,在群聊里面对 AutoClaw 进行操作。
可能会有一些权限问题,解决方法跟前文类似,只需要进行授权即可。
我们简单 AutoClaw 进行聊天,总结群里面的聊天情况,查询最近的新闻情况,和创建一个 PPT。

然后我们使用最近的新闻创建了一个 PPT,界面还是比较美观的,给个人上人评价。

发现 AutoClaw 给出的内容有时间差,解决办法也很简单,直接在对话框描述即可。
创建定时提醒,也只需要在对话框,自然语言创建即可。

AutoClaw还有很多功能,这里就不一一举例了,下面来看看市面上主流的一些OpenClaw代理方案
主流OpenClaw情况
市面上主流的云端方案(腾讯云、KimiClaw 等),本质上是在远程服务器上给你开一个“共享工位”——小龙虾养在别人家,你得排队、交租、隔着网线喊话。
AutoClaw 不一样,它是把小龙虾直接养在你自己的电脑里,随时随地都可以使用。
|
|
|
|
|---|---|---|
| 启动成本 | 免费一键安装
|
|
| 能力完整度 |
|
|
| 响应速度 |
|
|
| 数据安全 |
|
|
| 模型自由度 | 想用哪个用哪个
|
|
| 抢先体验 |
|
|
| 使用门槛 | 1分钟安装
|
|
| 长期成本 |
|
|
结语
看到这里,你可能已经发现了——
AutoClaw 做的,其实就是一件事:把那只只属于少数人的小龙虾,送到每个人的电脑里。
不需要懂命令行,不需要租云服务器,不需要排队等内测。
从官网下载、双击安装、打开就用。
1分钟,你的电脑里就有了一只完整的、能干活的小龙虾。
你可以让它帮你写周报、做PPT、查资料、画图片、总结群消息、定时提醒……
甚至把它拉进飞书群,随时派活。
想用智谱的最强模型,内置的 Pony2 直接上手;
本地跑,数据不出门,能力不打折,成本你说了算。
这波 AI 浪潮,Agent 是大势所趋。
但大势是大家的,龙虾是自己的。
与其去别人家排队撸虾,不如领一只回家自己养。


龙虾太多了🦞用不过来啦
感觉还不错😎