
上周有个朋友凌晨两点给我发消息。
她把男朋友那天发给她的一段话原封不动贴过来,没头没尾,末尾只问了我一句:「你帮我看看,我是不是真的太敏感了?」

我看了一眼那段话,心里咯噔一下。因为我从里面几乎能一眼看到操控性语言的影子,贬低、质问、把情绪反推回她身上、再顺手扣一顶「你想太多」的帽子 😓。
但我没办法第一时间告诉她「这就是 PUA」,因为她在那一刻其实根本不需要一个结论,你跟她说,她也听不进去,她需要的是一个能帮她看清楚「对方到底说了什么、我又到底在被怎么对待」的工具。
我想起英国作家阿兰·德波顿在《爱情笔记》里写过一段话,我前几年读的时候其实没什么感觉,这两年反而反复让我一遍一遍地读了下去:
「一个人完全可以收放自如地吸引自己毫不在意的人,而最笨拙的人则可被认为是最真诚的,拙于言词反而可以证明其真情实意。胸怀真爱的人,思绪凌乱,无法雕饰华丽的辞藻。语言在爱情面前无法自制,错误百出,因而欲望往往言辞朴拙。」
这段话最吓人的地方在于,它反过来也成立。
那些嘴上最会「收放自如」、话术最精巧、能把任何情境都扭到对自己有利那一侧的人,往往才是最没有在真正投入这段关系的人。
我身边这两年,被情感和职场、甚至家庭 PUA 伤到很深的朋友,一只手数不过来。相信大家周边也有一样,情感的世界就是这么危险。
所以,我「蒸馏」了知网上几乎所有关于 PUA 的论文,全部学习一遍,做成了 「 PUA Benchmark Skill」,内涵 8 个知识库、72 张蒸馏卡片。

PUA 产业链
具体说我制作的 PUA Benchmark Skill 之前,我们先具体聊一下 PUA 这件事。
我一直想不通一件事。
国内这两年,反而冒出一堆特别诡异的东西。
什么「PUA 夏令营」「恋爱商学院」「两性专家付费社群」。我前段时间看了一下某个上万元线下班的课程表,上面写得是:话术库、冷热交替、控制情绪、反套路反击 🤦。
花钱学 PUA 的人,原来还挺多的。
海外那边其实也一样。
Neil Strauss 那本 2005 年就火过一遍的《The Game》、Mystery 的《The Mystery Method》、RSD(Real Social Dynamics)的线下 bootcamp、Roosh V 那个争议到最后账号都被全网下架的家伙,整个 PUA 社群过去十几年有过一条完整的内容产业链。
书、课程、训练营、教练陪练,一条龙。
这几年因为 #MeToo 和舆论压力,平台下架的下架、限制的限制,但那些「话术模板」早就扩散到各路教程、情感博主、甚至职场沟通课里去了。
反方向的书当然也有。
Lundy Bancroft 的《Why Does He Do That?》讲亲密关系里的控制型人格,Patrick Carnes 那几本关于情感虐待和创伤联结(trauma bonding)的书,讲受害者为什么会一次次回到伤害者身边。
本来这些应该是「反 PUA」那一侧的弹药库。
但它们太厚、太学术,还都是英文原版,翻译版要么绝版、要么翻得不太行。
我观察过身边朋友,她们在真的受伤的时候,会打开的是朋友圈、小红书、豆瓣小组,偶尔是 ChatGPT,几乎不会去下载一本两百多页的英文书,然后从第一章「What is an abusive man?」慢慢读到第十五章 😮💨。
更要命的是,中国人的情感语境,和西方那套体系也对不齐。
「PUA 你妈」式的中式黑色幽默、「你清高你了不起」的婆媳话术、「我都是为你好」的职场包装,在 Bancroft 的理论框架里要绕好几个弯才能对应上。
直接拿结论来用,水土不服是真的。
中间就空了一个特别大的缺口。
我把知网上能找到的 PUA 论文,全扒了一遍,做成了「PUA Benchmark Skill」
所以我花了一个周末,干了一件非常耗时间的事情,也是为什么过去 4 天没更新的原因。
我打开知网,一篇一篇下载了能找到的、几乎所有关于 PUA、情感操控、职场欺凌、家庭冷暴力、创伤联结的论文。心理学的、社会学的、语言学的、甚至传播学的。
一开始我以为找个十几篇就够了,后来越搜越多,最后下载到电脑上的是 110 篇。
然后我花了很长时间,让 Claude Code 帮我做分拣。
很多论文的质量其实是参差不齐的,有些只是综述文献、有些样本量小得没意义、有些干脆是早年还把 PUA 当做「搭讪技巧」来分析的旧文。最后剩下的,有效论文 72 篇。每一篇都读过、标注过、挑出了关键章节。
接下来就是喂给 Claude Code 蒸馏了。
我开了 8 个蒸馏 Agent 并发跑,每个 Agent 负责一个主题维度:手法分类、话术模板、心理机制、升级路径、受害者反应、危机信号、干预策略、场景差异。

Claude Code 现在读文字、表格、图表都没问题,论文里的手绘流程图都能理解。每个 Agent 输出的是结构化的 Markdown,我又人工过了一遍,把学术化的表达翻译成人话,把重复的条目合并。
最后蒸馏出来 12 种核心 PUA 手法,我把它们编号成 T01 到 T12,从贬低式控制、煤气灯效应、情感勒索、冷暴力,一路到经济控制和社交隔离。

这一步确实非常耗时间,但我觉得这个工作必须有人做一次。因为一旦手法被命名、被编号、被从学术语言里拽出来,它对普通人才会变得可用。
你回头去看的时候,会突然发现:「哦,原来对方那句话,就是 T05。」
识别,就是反制的第一步。
「PUA Benchmark Skill」 怎么用?
讲完素材,再讲讲 「PUA Benchmark Skill」本身怎么用。
这个 Skill 启动之后,第一件事是先问你一句:
你要分析的场景是什么?
A) 亲密关系(恋爱、婚姻、前任)
B) 职场(上司、同事、HR、甲方)
C) 泛社交(家庭、朋友、网络陌生人)

为什么要先问这一步?
因为同一句话,在不同场景里的手法归类是完全不一样的。
举个例子,「你怎么又这样」这句话,在亲密关系里可能是贬低式控制,在职场里可能是模糊式否定,在婆媳关系里可能是代际权力压制。场景错了,后面所有分析都会跑偏。
同一个 Skill,背后其实挂了 4 个知识库文件。
你选了 A,它就读 core + intimate;选了 B,读 core + workplace;选了 C,读 core + social。
这样每次只加载真正用得上的那部分知识,响应速度和分析精度都能兼顾。
四个真实案例,看 「PUA Benchmark Skill」 怎么用
讲再多都不如看几个真实案例。
我从朋友和自己攒的素材里,挑了 4 个最典型的场景丢进 Skill 跑了一遍。
1^ 情侣对话:
这是一段看起来没什么的日常对话,但分数跑出来不低。

场景选好、对话扔进去,Skill 默认会给你一份 6 件套报告。
这套报告的结构是我反复改了很多版才定下来的,目标是让你在 30 秒内拿到一个清晰的判断,免得看完反而更焦虑。
在看结果之前,你可以将这个 Skill 丢给 OpenClaw 或者是 Hermes Agent,然后再接入微信 ClawBot,效果是这样的:

为了方便一次性展示,我将所有内容用 Claude Design 做成了卡片:

PUA Benchmark Skill 第一轮给出的结果是 6 件套。
第 1 件:PUA 总分
0 到 100 分,背后是我从论文里抽出来加了权的公式:
为什么是这四个维度?因为学术文献里判断一段对话是否构成心理操控,看的就是这四件事:对方想不想操控你、手法有多密、伤害有多深、是不是形成稳定模式。
第 2 件:手法识别清单
Skill 会把对方每一句话和 12 种手法字典比对,识别出命中的手法,并强制引用对方原话,不允许自己编。
这里的煤气灯效应非常有名,但大家很多人都没有了解过。
煤气灯效应其实是是一种心理操控手段,操控者通过持续扭曲事实、否认对方的感受和记忆,让被操控者逐渐怀疑自己的判断力、记忆力,甚至怀疑自己是不是”疯了”。
这个词来自1944年的电影《煤气灯下》。电影里,丈夫为了把妻子逼疯、夺取她的财产,偷偷把家里的煤气灯调暗,当妻子说”灯怎么暗了”时,他坚持说”灯没有变,是你自己的错觉”。他还故意藏起她的东西,然后指责她健忘。久而久之,妻子真的开始怀疑自己是不是精神出了问题。
“煤气灯效应”这个心理学术语就是这么来的。
第 3 到 6 件:关系健康度、回怼话术、行动建议、对方动机
回怼话术分三档:温和划界、中性反问、强硬反击,每一档都针对当下那句话定制,不给通用模板。
对方动机那一档,会从心理学角度推断「对方为什么这么做」,比如控制欲、自卑投射、习得性模式、自恋人格。最后一句固定加上:「这不是你的错。」
这句话我想了很久,最后还是决定加上。因为所有被 PUA 伤过的人,第一个需要听到的就是这句话。
6 件套之外,还挂了 5 个懒加载功能,你回复字母调用:
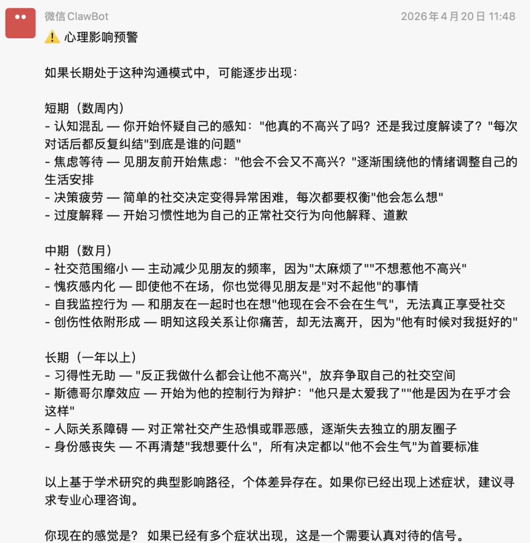
[A] 心理影响预警:长期接受这种沟通会怎样
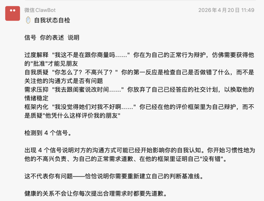
[B] 自我状态自检:我是不是已经被影响了
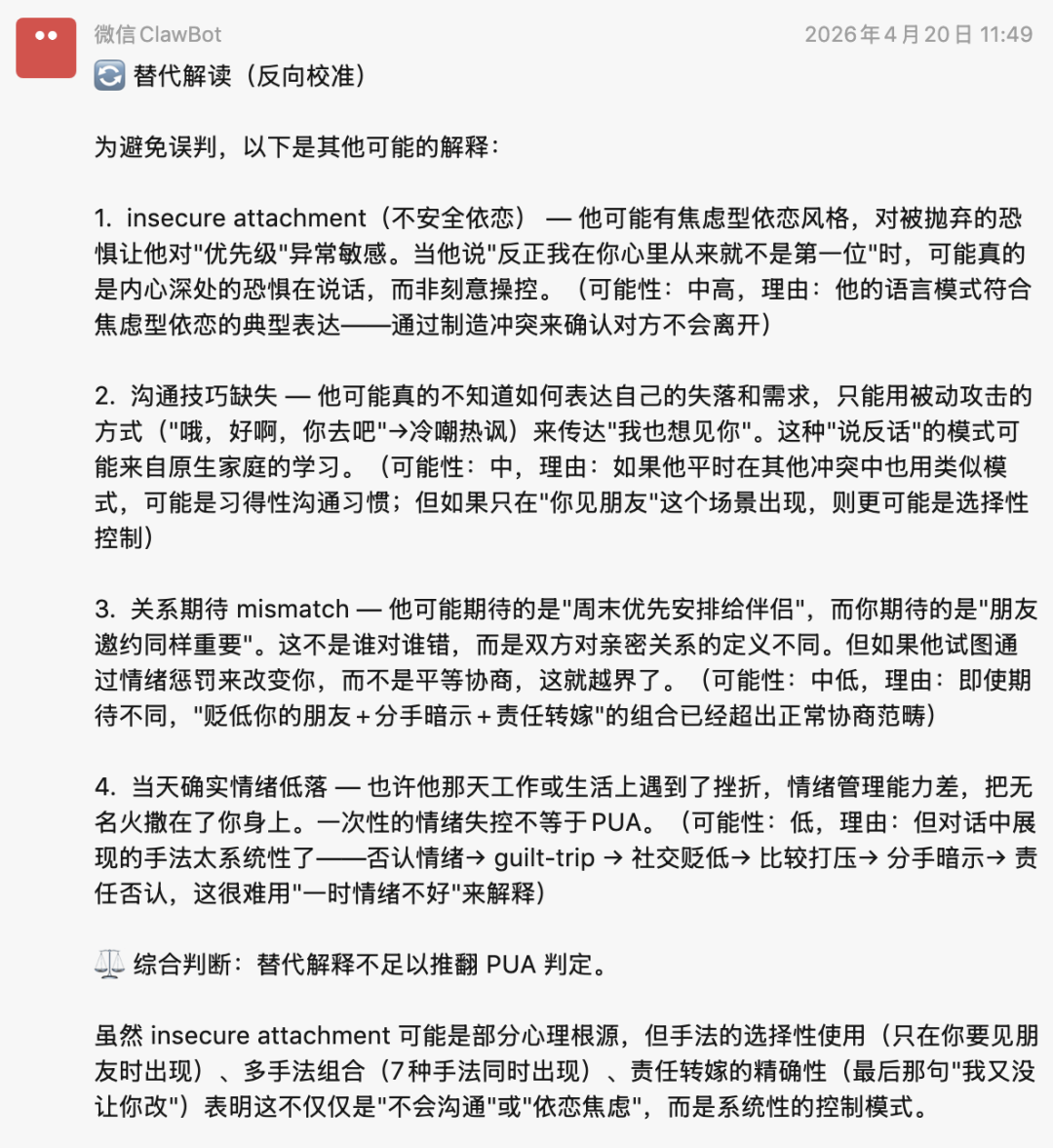
[C] 替代解读:万一不是 PUA 呢,还有别的解释吗
[D] 升级路径预警:如果继续这样,下一步会怎样
[E] 练习模式:模拟对话,练习回应
在微信里直接输入 A,会给你一个非常详细的心里影响预警:

B 是自我状态自检:

C 是「万一不是 PUA 呢」的替代解读:

D 是「如果继续这样,下一步怎么办」的升级路径预警:

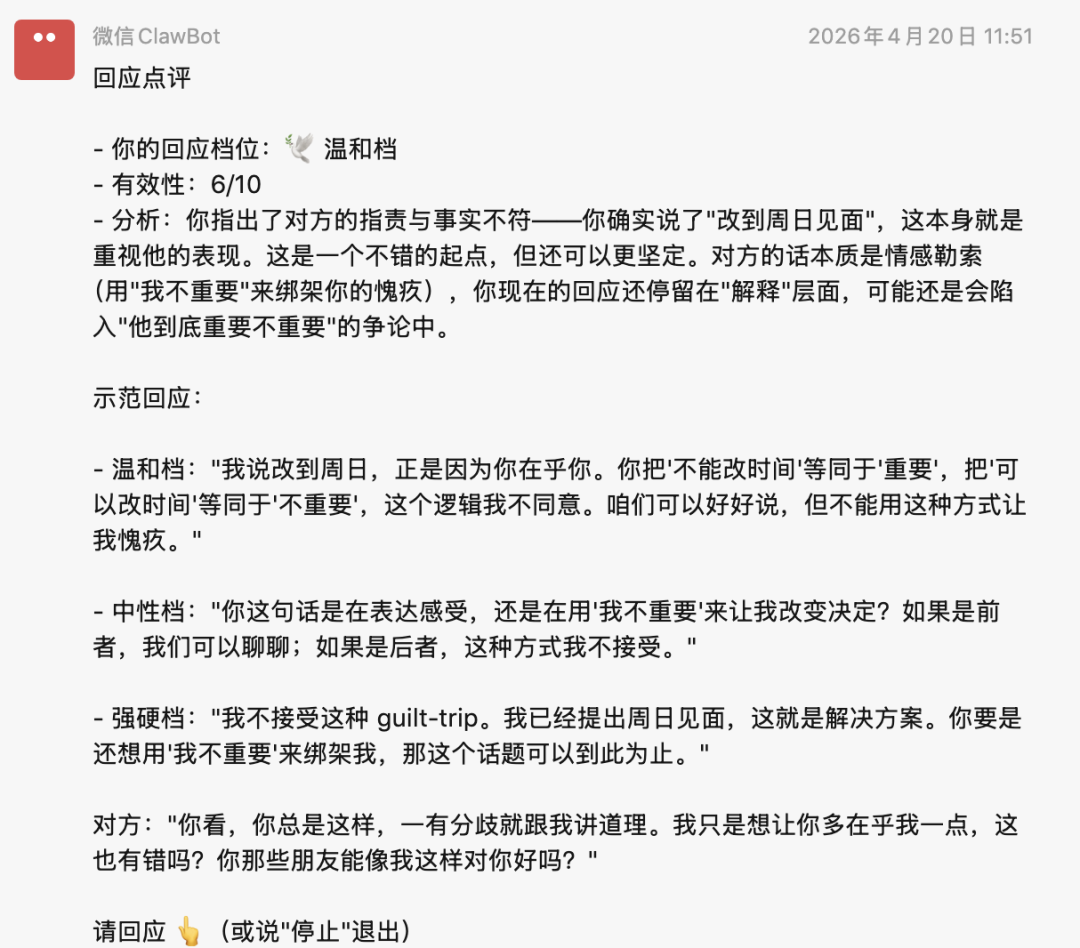
我甚至还特意给大家做了个练习模式,只需要回复 E,就可以开启多轮联系:

比如我回应它:可是这与我一开始所说的,没有关系呀
PUA Benchmark Skill 会进行系统性的回应点评:

只需要回复一句「停止」,就可以立即退出练习模式:

如果你仔细看前面 PUA Benchmark Skill 给出的答案,其实是非常细致的,而且并不是 AI 随意生成的鸡汤内容。这也是它最大的价值点。
下面我们再看几个我找到的经典场景。
2^ 分手 PUA 小作文
一个朋友分手时收到的「告别信」。

信写得情真意切,读第一遍甚至会觉得对方是真心的。但拆开看,里面一层套一层:先自我贬低营造愧疚,再反过来暗示「你也有错」,最后收一句「祝你以后幸福」,让你都没法生气。
这是我见过信息密度最高的一种 PUA 手法,专门用来让分手一方带着「亏欠感」退场。
来看看 PUA Benchmark Skill 精彩的逐句分析:

还有回怼话术:

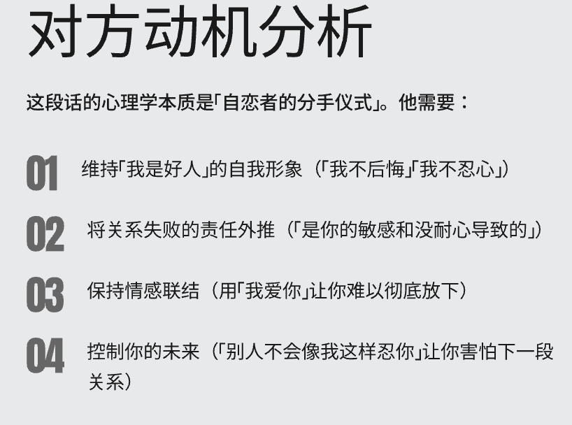
对方动机分析也很细,这种人其实是「自恋者的分手仪式」:

3^ 大厂领导
这是一个在大厂工作的朋友给我的聊天记录,节选自她和直属领导的对话。

职场 PUA 最经典的地方在于,对方永远会把话裹在「我是为你好」「你还年轻」「公司看好你」这层糖衣里。
Skill 把糖衣剥掉之后,底下露出来的是模糊式否定和画饼式情感勒索。

行动建议里有一条我觉得挺有用:所有涉及承诺的对话,都要求对方以书面形式确认。光这一句,就值得很多职场朋友把它当口诀记下来。
婆媳关系
这一段最戳我,因为中国家庭里太普遍了。

表面是关心,底下是代际权力压制和内疚植入。「我也是为你们好」「我当年比你们苦多了」这种话,在 social_kb.md 里有一整章专门分析,叫做「以善意包装的边界侵犯」。
Skill 给这段的总分没到红色,但标红了一个升级路径预警:如果不主动划边界,这种模式会在未来几年内持续加码,直到你完全没有自己的空间。
这些话术的分析不可谓不精准:

爱你老己
写到这里,我想回到开头那个凌晨两点的朋友。
她最后没有分手。她跟我说,她只是想有一个能「帮我看清楚现在在发生什么」的第三方,哪怕那个第三方是个什么 APP、小程序之类的。
它不能替你决定要不要分手,不能替你决定要不要辞职,不能替你决定要不要跟家里断联。
但它能让你知道:
你不太敏感。
也不是你的错。
这句话,是我做这个 Skill 的全部起点。
最后讲一个小设计。Skill 本身是不保存任何状态的。你跟它聊过什么、它给过你什么分数、哪个案例命中了哪几个手法,关掉对话之后全都没了。
一开始我犹豫过要不要做外部持久化,让它帮你记住每段关系的检测历史。后来放弃了。因为 PUA 这种事情本身就高度情境化,你这周在职场被针对,下周在家被数落,再下周可能又回到亲密关系里。强行让它记住上次的场景,反而容易一上来就路由错。
这件事就留给后来人吧。
「记住场景」只在同一个对话里起作用,靠 SKILL.md 里的一条指令实现,新开对话会重新问你一次。这是故意的。
Skill 已经开源成 Claude Code 的标准 Skill 格式,上传到了 GitHub 上。

GitHub 项目链接为: https://github.com/cylqwe7855-alt/pua-benchmark-skill
安装命令为: npx github:cylqwe7855-alt/pua-benchmark
触发词很多,最自然的一句是「这是不是 PUA」。你可以自己用,也可以改。
我做这个东西,没想过把它变成产品、变成公司、变成能商业化的任何东西。
只是想,在某个凌晨两点,有朋友在手机那头问我「我是不是太敏感了」的时候,我能回一句:
「你不太敏感。把对话复制进来,我们一起看看。」
这就够了。
⚠️ 本 PUA Benchmark Skill 仍只是手搓项目,并非严谨学术产品,请谨慎判断其输出信息。

