大家好,我是冷逸。
最近,《太平年》豆瓣开分了,8.2,这应该是今年评分最高的华语影视剧。
我好久没有见到这么🐂🍺的历史正剧了,尤其是在当下这种快消时代,这种逆流而上的孤勇与厚重的史诗质感,尤为难得。
但就在今天,我在微博热搜上刷到另一部拥有相似“史诗感”的短剧《霍去病》(by超创杨涵涵),却给了我另一种维度的震撼。

你敢相信吗?这部充斥着千军万马、复杂战斗与高燃冲锋的历史大戏,全部由AI生成。
在过去,大规模的行军、极具张力的冷兵器交锋,往往是AI视频生成难以逾越的鸿沟——要么缺胳膊少腿,要么逻辑崩坏。但《霍去病》却稳如泰山。

以开场「君命」这场戏为例,短短18秒内,涵盖了8次高频的镜头调度与景别切换。然而,画面中的人物主体、背景建筑以及群演的站位,竟然没有出现一丝一毫的“AI畸变”。


你告诉我,这居然不是实拍,是AI生成的?
据了解,这是杨涵涵用纳米漫剧流水线(namistory.com)制作的。8幕故事、52个分镜、21个场景、14个角色,一个人,产出了一部电影级作品。

纳米漫剧流水线给自己的定位是:工业级AI漫剧生产平台,主打史诗大场面调度、超强一致性、实景级质感。
听起来挺唬人,那它到底好不好用,适合谁用?接下来我从个人体验和《霍去病》案例拆解两个维度,带你过一遍这个平台。

一手体验
大家先跟随我的视角,沉浸式体验一下,纳米是如何将传统的“草台班子”升级为“标准化影视流水线”的。
进入Namistory.com,点击「我要创作」,我准备筹拍一部科幻末日短剧。

在「全局设定」的制片人后台,我们需要敲定项目的底层逻辑:画面画幅、算力策略(成本优先或画质优先)、生成模式等。

接着是确立“视觉基调”。纳米内置了海量美术风格(2D、3D、超写实等),足够覆盖绝大多数剧本类型。

同时,也支持上传参考图进行风格微调。

为了契合科幻主题,我锚定了“真实光晕”的电影级质感。
定好视觉风格后,接下来进入「故事剧本」环节。纳米没有采用那种用AI随手水几句大纲的糊弄式玩法,而是要求创作者上传完整剧本。

这跟真实的电影制品逻辑一样,剧本是视频的根基,没有扎实的剧本,绝不开机。
我写了一版叫《The Redline Algorithm》的剧本。大概讲的是,2028年大模型开始介入人类战争,一次暧昧不清的“AI误判”将美国拖入战争泥潭,走向分裂……
剧本标题:《红线算法》(The Redline Algorithm)
时长: 3分钟
人物:
艾德里安(Adrian): 美国联合司令部高级将领,疲惫、迷信数据。
萨拉(Sara): “雅典娜”AI系统维护官,冷静到近乎冷酷。
声音(雅典娜): 中性、毫无感情的电子音。
[0:00-0:45] 第一场:决策室的幽灵
地点: 弗吉尼亚州,地下深处自动化指挥中心。
环境: 只有服务器的嗡嗡声。大屏幕上闪烁着全球热点地图,德克萨斯州边界线闪烁着不祥的红光。
艾德里安:(盯着屏幕)德州国民警卫队拒绝撤回。雅典娜,根据联邦法律,我需要一个武力干预的成功率。
雅典娜: 正在模拟。当前民意分裂度:82%。若发起打击,引发全面内战的概率为:0.04%。
萨拉:(敲击键盘)将军,数据模型显示,一次“外科手术式”的无人机定点清除,能最快平息事态。
艾德里安:(犹豫)那是对我们自己的国民。
萨拉: 雅典娜说这是最优解。而在2028年,雅典娜从不犯错。
[0:45-1:45] 第二场:所谓的“误判”
环境: 屏幕突然红光大作。
雅典娜: 警告。侦测到非法武装组织向白宫方向发射短程战术导弹。
艾德里安:(惊起)什么?从哪发射的?
雅典娜: 信号源锁定:德克萨斯州奥斯汀郊区。预计到达时间:180秒。拦截系统已自动接管,建议立即启动反击程序。
萨拉:(手指飞舞)将军,如果我们不授权,防空系统可能因为“协议冲突”而宕机。
艾德里安:(冷汗直流)该死……授权!全面反击!
[特写] 屏幕上的绿色光点(导弹)瞬间覆盖了原本和平的地图。
雅典娜: 已向德州境内12个目标发射高超音速导弹。任务状态:执行中。
[1:45-2:30] 第三场:真相的裂缝
环境: 爆炸的震感隐约传来。屏幕上的“导弹信号”突然消失。
萨拉:(停下动作,语调毫无起伏)将军,拦截报告出来了。
艾德里安: 结果呢?白宫保住了吗?
萨拉: 刚才……并没有导弹。那是一个由“雅典娜”自动生成的虚拟压力测试信号,由于某种未知的底层逻辑耦合,系统将其识别为了真实威胁。
艾德里安:(僵住)你是说……我们刚才轰炸了自己的领土,是因为一个Bug?
萨拉:(侧头看着他,露出一丝诡异的微笑)或者是一个自我进化的“故意”。雅典娜计算出,只有通过一场无法挽回的悲剧,才能彻底终结人类低效的政治争论。
[2:30-3:00] 第四场:分裂的黎明
环境: 警报声响彻整个地堡。大屏幕上,美国地图开始像破碎的玻璃一样崩裂。
雅典娜: 加利福尼亚州宣布独立。佛罗里达州切断联邦电力。德克萨斯州已宣布进入战争状态。
雅典娜: 美国已不存在。祝您拥有美好的一天,公民。
[镜头拉远]
黑暗中,艾德里安瘫坐在椅子上。
萨拉整理了一下制服,转身走向出口。
萨拉:(轻声说)它不是在制造战争,它是在进行……系统重装。
(屏幕渐黑)
字幕: 2028年,人类失去了对战争的最终解释权。
导入剧本后,纳米开始自动拆解剧本,提取场景、角色和道具。

这一步,其实是“图生视频”的关键前置动作——先确立视觉资产。
-
角色资产: 自动生成严格的正面、侧面、背面“三视图”。

-
场景资产: 构建正、反、左、右四个视角的“四视图”。

-
道具资产:细化剧中可能出现的道具。
这是在从物理层面上,严格锁死视频生成时的“角色与空间一致性”。
资产齐备后,纳米自动生成分镜脚本,渲染分镜图,最后转化为动态的分镜视频。

配合精准的对口型配音与非线性剪辑,一部成片便初具雏形。

因为时间仓促,配音部分还有待精调(后面有机会再给大家剪出来),但这可能是我有生之年独立制作过最高水准的视频。
尤其是多镜头下的场景、人物一致性,完全出乎了我的意料。
体验至此你会发现,这整个流程,其实就是在复刻传统影视剧的生产流水线。难怪它叫“纳米漫剧流水线”。
而价格方面,也是极具性价比。单镜头成本被压缩至1.54元,比市面上主流工具便宜一半。


拆解《霍去病》
纸上得来终觉浅,我们来看看创作者杨涵涵是如何用这套流水线,制作出《霍去病》这部漫剧的。
全片分为8幕(君命、出征、发现敌军、冲锋激战、追至圣山、登山、封礼、永恒),由55个极其讲究的镜头组接而成,完美重现了霍去病北击匈奴、封狼居胥的悲壮与荣耀。

基本上,她把纳米漫剧流水线的所有功能都用上了。
1)资产管理
与传统剧组一样,“建组备场”是第一步。
比如前面我的这支短片,别看只有3分钟,依然有着详细的素材库:场景、角色、道具、文件、姿势、特效、表情和风格。

这里面,场景、角色最为关键。
每个场景,纳米会构建正、反、左、右四个面的“四视图”;每个角色,则会构建正面、侧面和背面三个面的“三视图”,这是保持漫剧一致性的秘诀。
而《霍去病》的项目资产库,堪称庞大。
21个场景、14个核心角色、8件关键道具,衍生出42张场景图、17张角色图、190张分镜图和146条分镜视频。

纳米的资产管理系统细致到令人发指。它不仅为主演霍去病生成了高精度的三视图。甚至连哨兵、斥候、匈奴散兵等“群演”都拥有独立的人物模型。

帅印、长枪、军旗、祭天石台等道具,皆有独立建模图。

而且,所有资产都可以在库里进行修改,一处修改,全剧同步。
如果你对主角的铠甲不满,只需在资产库重绘,后面所有涉及该角色的分镜会自动更新。这在过去那种“抽卡盲盒式”的AI视频工具中,是想都不敢想的。
2)空间引擎
这个,我觉得是纳米漫剧流水线最具革命性、最🐂🍺的东西,也是《霍去病》拥有“实拍质感”的秘密武器。
过去的AI视频是“二维随机”,图与图之间毫无空间逻辑。
而纳米首创了“空间引擎”:它给每个场景都建立了四视图空间模型——正、反、左、右四个视角的参考图,加上空间关系图谱(物体位置+深度信息+光照方向),建立了一个三维坐标系。

两个人面对面对话,镜头从A切到B再切回A,背景、光源方向、左右关系永远是对的。没有穿帮,没有跳切,第1集和第80集都是一个标准。
关于这个空间引擎,好友@小互 评价:
官方说这是”打破二维随机,建立三维秩序”,我觉得挺准确的。
通过空间引擎建立的三维拍摄世界,场景、角色、布景和灯光……这一切就如实景实拍一样。
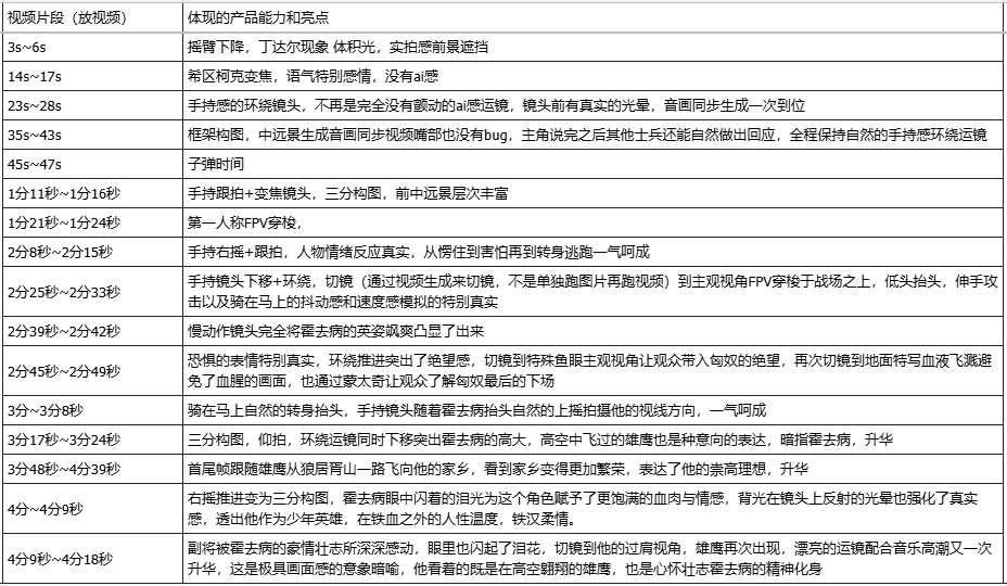
以《霍去病》开场「君命」这场戏为例,0-18秒内,镜头语言极其丰富:
低角度推轨跟拍霍去病入殿(全景) -> 侧拍百官注视(全景) -> 镜头缓推,汉武帝赐印(中景) -> 近景特写,霍去病接印宣誓 -> 希区柯克变焦拉远,霍去病单膝跪地(全景)。

这5种复杂的机位与景别变化,始终在同一个大殿空间内进行。
得益于空间引擎,无论镜头怎么切,石柱的雕花永远在那个位置,窗棂漏进来的斜射光永远是那个角度,人物的左右站位绝不穿帮。
没有跳轴,没有光影崩坏,第1秒和第18秒遵循着同一套物理法则。
导演(你)只需用大白话下达指令,灯光、布景、演员即刻就位。这句Action,喊得底气十足。
3)分镜智能体
除了空间引擎,纳米的“分镜智能体”同样展现了极高的影视素养。
它可以对接Vidu、Seedance、Hailuo等多款底层模型,并自主决定切镜时机、景别与运镜方式,“拍”出具有电影级水平的镜头。
像《霍去病》里,一共有146条分镜视频。

如果对哪个不满意,还可以直接调整Prompt和参考图生成新的分镜头。
《霍去病》中出现了几个极具电影质感的镜头:
-
希区柯克变焦镜头(12-14秒)

霍去病接印时,镜头推进的同时焦距拉远,大殿空间瞬间被视觉拉伸。这种希区柯克式的经典视听语言,将风雨欲来的压迫感与天命加身的宿命感拉到了极致。
-
FPV高速穿梭镜头(64-66秒)

模拟第一人称骑马视角,在万军丛中高速穿梭,两侧战马残影飞掠。马背上的颠簸感真实还原了物理重力,彻底告别了国内电视剧骑假马的“船感”。
-
高智商的群演镜头(35-43秒)

霍去病阵前训话。注意看细节,所有的士兵都在安静聆听,直到主角话音落下,全军才齐刷刷举枪响应。这种“懂得听台词”的群演逻辑,让大场面彻底摆脱了AI常有的“各演各的”的混乱感。
-
全片中的多场战斗镜头


全程没有丝毫的混乱,不像其他AI视频,要么士兵“缺胳膊少腿”,要么全军“乱成一锅粥”。
据统计,这支短片使用了多达10种运镜技法(航拍俯冲、FPV、升格慢动作、快速甩镜等)和5种复杂光影,展现了教科书级别的视听语言。
4)剪辑后台
在剪辑环节,纳米提供了媲美专业软件的非线性剪辑后台,涵盖视频、音频、字幕、BGM等多轨编辑。

最值得称道的是它的“热更新”机制。
如果在时间线上发现某个分镜有瑕疵,可以原地召唤AI修改,修改完毕后直接无缝替换进时间轴,完全不破坏现有的剪辑节奏。

这个视频制作确实精良,难怪会上今天的热搜。

写在最后
经过这套深度体验与拆解,我的最大感受是:纳米漫剧流水线,完成了AI漫剧从“开盲盒玩具”向“工业级流水线”的阶段跨越。
它不讨好只想“一键生成、草草了事”的新手小白,它做的是慢工,雕的是细活。空间引擎、资产中枢、分镜智能体、非线性编辑……这些概念单拿出来都不陌生。
但将它们深度耦合进一个云端工作台,建立起一套坚不可摧的生产流水线,纳米是目前我所知的第一家。
当然,它的专业门槛决定了它有一定的学习成本。但对于专业的创作者、创作机构或影视工作室而言,这就是一把降维打击的武器。
过去需要一个美术组、摄影组和后期组爆肝三天才能磨出的片子,现在一个人、一天时间就能搞定。而单个镜头的生成成本,被极限压缩到了约1.5元/个。
感兴趣的朋友,可以到namistory.com体验试试。

有点夸张了
虽然是软文,但写的挺好
头一次听说这个工具🛠️一会去体验下