三月份,OpenClaw 小龙虾爆火,但火得有些不正常;
今天是最后一篇关于 OpenClaw 的架构拆解,也是我认为最重要的 Skills,我会尽量把他说清楚。
如果你要问我 OpenClaw 的价值,我会说他再次证明了 Agent 这种产品模式会是未来,并且他展示了普通人大概会如何与 Agent 做交互,这个答案就是 Skills…
PS:OpenClaw 是当前 Agent 最典型的代表,去年是 Manus。
近一年,Agent 的进化速度尤其迅速,甚至可以说每次模型的迭代,都是为了 Agent 的某一能力而展开:

从能力本身来说,大家关心的无非一点: 上下文窗口有多长了,连带着会关心:记忆有多强大(这个跟模型关系不大)。
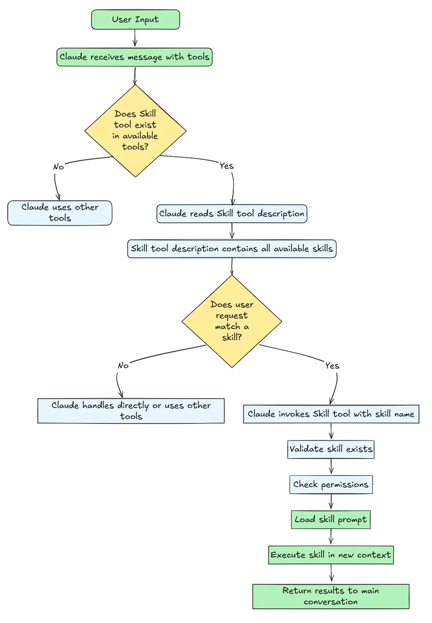
但做得深入一点的同学,会更关注 Tools 调用的稳定性。值得高兴的是,模型侧应该确实做了不少的训练动作,现阶段无论模型工具调用识别能力、还是工程手段都做了不少,最直接的成果就是 Skills:
Skills 很大程度上,助力了 Agent 从能聊天真正进化到能干活了
结合上一篇文章:《记忆系统》为 Agent 提供了背景知识,Skills,为 Agent 提供了工作方法论,他们加起来形成了一套稳定的工作架构。
这不只是我个人的实践结果,也是我阅读了很多文献的结论,比如来自 Claude Code 团队工程师 Thariq 的一篇深度复盘:《Skills工程化心法》
他给出了一个类似的定义:Skill不是一段更长的提示词,而是一个承载组织工作流的工程化单元。
一个完整的Skill,本质上是一个能力包,它长这样:
<skill-name>/
├── SKILL.md # 核心:告诉Agent“怎么做”的调度入口
├── references/ # 知识层:存放API文档、业务规则、历史案例
├── assets/ # 模板层:提供输出骨架、固定格式
├── scripts/ # 执行层:用代码搞定确定性任务
└── hooks/ # 约束与观测:记录调用、控制权限
大家要注意:Skills 是工程优化的结果,他并不能让 AI 变得更聪明,但他能把我们的最佳实践、流程和经验,以一种可维护、可复用的方式,留下来。
这是 OpenClaw 现在期望发生的事情;也是我一直在说的一句话:
Skill 的本质,不是提示词增强,而是 Workflow 的迁移
过去我们沉淀方法,靠的是文档、和老员工的口口相传。但这些东西都有一个共同问题:它们能被阅读,却不能被执行。
Skills 做的事情,就是把这些原本静态存在的方法,变成一种可以被 Agent 调用、被模型理解、被工具执行的能力单元,这对离职员工是挺烦的一件事…
这也是为什么我觉得,OpenClaw 真正有价值的,不是那些热闹的数字员工的叙事,而是它把一件事展示得很清楚:
未来普通人使用 Agent,未必是天天重写 Prompt,而更可能是围绕一组已经沉淀好的 Skills,去持续调用、组合

接下来,我们就从这个最朴素的痛点开始,聊聊 Skills 到底是什么,再逐次深入到 OpenClaw 的 Skills 相关实现:
提示词 → Skills
前面,我们说 Skills 是执行单元不是高级 Prompt,他们的差别有点像:一次性杯子和随身保温杯:

举个具体的例子。如果你想让AI帮你审查代码,用 Prompt 可能是这样:
请你检查这段代码,看看有没有安全问题,
特别是SQL注入、XSS这些常见的漏洞、敏感信息泄露、权限控制问题
对了,输出的时候要按严重程度排序,高危的放前面。"
用了之后,效果可能不错,用Skills的话,是这样的:
在一个pr-code-review的文件夹里,放一个SKILL.md文件,里面写着:
---
name: 代码安全审查
description: 当用户提交Pull Request时,自动检查新增代码的安全问题,或者用户主动要求安全检查
---
## 触发条件
- 用户提到"代码审查"或"安全检查"
- 输入中包含代码片段
- 上下文涉及Pull Request
## 检查范围
1. SQL注入漏洞
2. XSS跨站脚本
3. 敏感信息泄露
4. 权限控制问题
## 输出格式
- 高危(必须修复)
- 中危(建议修复)
- 低危(优化建议)
每个问题都要给出具体代码位置和修复建议。
这个看起来确实差不多,都在做安全检查,提示词的结构也几乎一样,但关键的差别,不在“写什么”,而在“怎么用”。
与 Prompt 不同的是,Skills 更为工程化了,Skill一旦写好,就被工具“托管”了。
工具会在合适的时候会自动调用它:当你提交Pull Request,或者主动发起安全检查时,对应 skill 就会被自动加载、执行。
并且,当前几乎每个基模/工具都支持了 Skills,这意味着,一个写好的 skill 可以在不同平台间复用,今天在 Claude Code 里用的代码审查 skill,明天换到 OpenClaw、Cursor 里,同样生效。
当每个人都可以把自己的最佳实践写成 skill,分享出来,一个良性循环就形成了:
用的人越多,积累的经验越多,Skills 的质量和覆盖面就越广。Skills 不再是个人本地的“小本本”,而是一个可共享、可迭代、可组合的能力生态
至此,大家就知道为什么 Skills 这个工程设计很夸张了吧,因为他的背后是各行各业可迁移的 Workflow,这是行业经验的精华。
Skills 三大核心价值

理解了什么是 Skills,我们再来看看它解决了什么问题,为什么 Skills 会出现的原因。
大模型在实际应用中面临着三大工程化痛点:
提示词臃肿、维护困难
一个复杂的任务,特别是多步工作流的任务,需要写几百甚至上千字的 Prompt。里面装满了各种要求、规则、格式说明、示例,Prompt 会变得又长又难读。
Prompt 越多,模型注意力就容易分散,就容易出现幻觉,程序执行的流程就越不容易稳定。
上下文窗口限制
就算你写了一个非常完美的 Prompt,它也要占用宝贵的上下文窗口。但当你需要处理多个复杂任务时,很快就会不够用。
能力复用困难
当你调教好了一个”代码重构专家”,明天同事也想用,怎么办?只能通过聊天发给他?这既不优雅,也很难保证执行效果一致。
Skills就是为解决这些问题而生的。
它的核心价值可以收敛成三点:
-
知识的沉淀与复用:反复使用的流程被固化为技能,避免重复造轮子 -
模块化架构:每个技能都是独立的,易于测试、维护和扩展 -
无限的可能性:通过组合不同技能,可以构建复杂的工作流
除了上述三个,Skills 真正带来的是 Workflow 执行的稳定性;
在之前只靠 ReAct架构,依赖 Tools Calling,很多复杂的流程执行是非常不稳定的,Skills 里面会将 SOP 写死,其中就包括了各种工具调用,最终的结果就是:用户相同的输入,可以拿到稳定的结果了!
没有 Skills 之前,也是用工程手段实现,但挺麻烦的。
Claude Skills
理解了概念,我们来看看 Claude Skills 到底长什么样。
作为工程概念提出者,只要看懂了 Claude Skills 的设计,也就能看懂所有 Skills 底层的运行机制:
官方定义
先来看一下 Claude 的官方定义:
智能体技能(Agent Skills)是一种模块化的能力,用于扩展Claude的功能。
每个"技能"都封装了相应的指令、元数据和可选资源(例如脚本、模板)。
当场景匹配时,Claude会自动调用这些技能来完成任务。
这里面有三个关键点,也是 Skills 的三个核心要素:
-
元数据:技能的名称、描述、标签等信息 -
指令:技能具体的执行逻辑 -
资源:技能附带的相关资源(比如文件、可执行代码等)
渐进式披露
渐进式披露的设计,可以缓解 Tools 调用的稳定性问题:模型开始的时候,只会加载 skill 的基础元数据,当模型判断需要使用这个 skill 的时候,才会加载完成的指令(skill.md)

整个加载过程分为三个层次,对应核心的三要素:
元数据(始终加载)
name: douyin-summary
description: 抖音视频总结助手。当用户提供抖音视频链接并请求总结时,使用此技能。
Claude 启动时就会加载所有 Skills 的元数据,只包含最基本的信息,占用上下文极小,这样模型就能知道自己拥有哪些技能,哪些事情可以做。
核心指令(触发时加载)
# 抖音视频总结助手
## 工作流程
1. 识别抖音链接
2. 调用脚本获取内容
3. 总结内容
4. 友好输出
当模型判断 用户的请求 需要使用对应技能来完成工作的时候,Claude 会加载对应技能的的 SKILL.md 文件,为 Claude 提供清晰指令文档、指导模型完成任务。
代码与资源(按需加载)
scripts/
└── fetch_douyin.py
每当模型判断需要执行技能脚本的时候,就会输出指令,让工具调用对应的脚本来执行,获取结果反馈给模型。
这个三层设计平衡了灵活性和效率:
-
元数据层让 Claude 快速了解自己有哪些能力 -
指令层只在需要时才加载,节省上下文 -
资源层按需调用,避免不必要的开销
Claude Skills 的安装与使用
一、使用官方技能市场
通过下面的操作,就可以浏览官方的插件市场,安装对应的技能
# 添加官方技能库
/plugin marketplace add anthropics/skills
# 浏览可用技能
/plugin list
# 安装document-skills 文档处理技能
/plugin install document-skills@anthropic-agent-skills

安装完成后,Claude 会自动识别这些技能。可以在 claude code 中输入指令
帮我总结一下这个文档
时,Claude Code 就会自动调用相应的技能。
二、手动创建自定义技能
如果我们需要自定义技能,比如
自动提取抖音视频内容并总结
可以按照下面的步骤来:
1、创建技能目录
mkdir -p ~/.claude/skills/douyin-summary
2、编写SKILL.md
name: douyin-summary
description: 抖音视频总结助手。当用户提供抖音视频链接时,自动调用此技能获取文案并总结。
# 抖音视频总结助手
## 工作流程
1. 识别用户输入中的douyin.com链接
2. 调用scripts/fetch_douyin.py获取视频文案
3. 提取核心观点并结构化输出
三、放置执行脚本
# 在scripts目录下放置Python脚本
~/.claude/skills/douyin-summary/scripts/fetch_douyin.py
配置好后,Claude Code 就能自动发现新安装的技能,完全不需要重启

四、使用效果:
当我们把抖音链接丢给 Claude Code,并说
帮我总结一下这个视频
时,Claude 会自动识别需求,调用 douyin-summary 技能,完成内容获取和结构化总结。
整个过程零显式调用,你不需要告诉它
请使用 douyin-summary 技能
它自己就能判断:什么时候该用、什么时候不该用。
这就是 Skills 最爽的地方:写好一次,可重复稳定执行!

至此,大家对 Skills 有了基础了解,我们开始进入正题:
OpenClaw Skills
很多人第一次接触 OpenClaw Skills 就会发现:这和 Claude Skills 的写法几乎一模一样啊?
那是当然一样啊,skill 的写法是一样的,如前所述,大多 skills 是可以互通的:
-
都是一个文件夹代表一个skill -
核心都是 SKILL.md Markdown 文件 -
都支持 YAML Frontmatter 定义元数据 -
都可以选配合适的脚本代码
写法、加载机制都高度一致。唯一的区别在于运行平台,如果 skill 里带了脚本,跨平台使用可能会遇到报错。
以下是全流程,我做了个表格,大家可以自己看看,他们运行机制上一些不同的点:
|
|
|
|
|---|---|---|
| 加载方式 |
~/.claude/skills |
~/.openclaw/skills + 工作区/skills/ |
| 触发方式 |
|
/skill [name]指令触发 + Cron定时 + Webhooks |
| 注入内容 |
|
|
| 优先级 |
|
六级优先级
|
| 模型绑定 |
|
模型中立
|
| 自动化 |
|
|
因为使用对象和场景不同,OpenClaw Skills 会更注重灵活性,它不仅需要应对更复杂的触发场景,还要能适配不同的模型和运行环境,这里展开说说:
Skills 子系统架构总览
在展开细节之前,先给大家一个全局视角。OpenClaw 的 Skills 子系统由四个层次组成:

(发现层 → 调度层 → 注入层 → 集成层,含各层核心模块和源码文件名)
四个层次各司其职:
-
发现层:从 6 个目录源扫描 SKILL.md,解析 YAML frontmatter 元数据 -
调度层:判定哪些 Skill 可用(enabled、OS 兼容、env 依赖)、监听文件变更 -
注入层:将 Skill 目录注入 System Prompt,管理环境变量,安全扫描 -
集成层:CLI 命令、Gateway API、Cron 定时、嵌入式运行器四种接入方式
六级优先级
OpenClaw Skills 有个设计:优先级覆盖机制。

(6 个来源按优先级从低到高写入 Map,后写入覆盖先写入,工作区同名 Skill 最终胜出)
// src/agents/skills/workspace.ts:491-510
const merged = new Map<string, Skill>();
// 后写入的覆盖先写入的,所以按优先级从低到高排列
for (const skill of extraSkills) merged.set(skill.name, skill); // ① 额外目录
for (const skill of bundledSkills) merged.set(skill.name, skill); // ② 内置
for (const skill of managedSkills) merged.set(skill.name, skill); // ③ 用户 managed
for (const skill of personalAgentsSkills) merged.set(skill.name, skill); // ④ 个人 Agent
for (const skill of projectAgentsSkills) merged.set(skill.name, skill); // ⑤ 项目 Agent
for (const skill of workspaceSkills) merged.set(skill.name, skill); // ⑥ 工作区 ← 最终胜出
这是什么意思呢?我们举一例子来看看:
假设你日常开发,个人习惯用 “summarize-changes” 这个技能来生成 commit 信息。
你把它放在 ~/.openclaw/skills/ 里,一直用得很顺手。
有一天,你接手一个开源项目,这个项目对 commit 格式要求非常严格,必须用特定模板。
你不想改掉自己全局 commit 消息的格式,但在这个项目里又必须遵守它的规范。
这个时候 我们需要新建一个Agent来处理这个事情,同时吧这个skills复制到我们新建的Agent的工作区内
在该项目的根目录下创建 .openclaw/workspace/skills/summarize-changes/
放一个专门针对这个项目的 summarize-changes 版本(格式严格、带签名)
当你使用这个Agent工作的时候,工作区的技能会覆盖你用户目录里的同名技能。
使用其他Agent,在其他地方又会自动切回你个人的习惯版本。
触发方式
OpenClaw Skills 支持四种触发方式,这不是他比 Claude Skills 更加强大,而是因为场景需要,他需要被用的地方多一些:
语义触发
-
自然语言对话,AI自动匹配技能
指令触发
-
/skill [name]显式调用,auto-reply 层拦截解析
定时任务
-
Cron表达式支持: 0 8 * * *(每天早上8点) -
可以用于自动生成日报、定时检查等
事件驱动
-
Webhooks支持:GitHub PR提交、Slack消息等 -
实现真正的自动化工作流

(语义触发 → /skill 指令 → Cron 定时 → Webhook 事件 → 共用 loadSkillEntries → filterSkillEntries → 注入 Prompt)
值得一提的是,Skill 的调用策略也可以在 SKILL.md 的 frontmatter 里控制:
---
name: my-skill
user-invocable: true
# 是否允许用户通过 /skill 显式调用(默认 true)
disable-model-invocation: false # 是否禁止模型自动匹配触发(默认 false)
---
这两个参数对应源码中的 SkillInvocationPolicy 结构,让你可以精细控制 Skill 的触发权限。
提示词注入与预算管理
前面讲了 Claude 的渐进式披露,这里我们看看 OpenClaw 是怎么把 Skill 注入到 System Prompt 里的。
核心问题是:如果一个工作区有上百个 Skill,全部塞进 System Prompt,模型上下文就爆了。
OpenClaw 的解法是三级预算降级策略

(完整格式 → 紧凑格式 → 二分搜索截断)
对应的源码逻辑非常清晰:
// src/agents/skills/workspace.ts:567-613
function applySkillsPromptLimits(params) {
const limits = resolveSkillsLimits(config);
// 限制: maxSkillsInPrompt=150, maxSkillsPromptChars=30000
// 第一级:完整格式(name + description + instructions)
if (fitsFull(skillsForPrompt)) return { compact: false, truncated: false };
// 第二级:紧凑格式(name + location only,省略 description)
if (fitsCompact(skillsForPrompt)) return { compact: true, truncated: false };
// 第三级:二分搜索找最大可行前缀,截断
let lo = 0, hi = skillsForPrompt.length;
while (lo < hi) {
const mid = Math.ceil((lo + hi) / 2);
if (fitsCompact(skillsForPrompt.slice(0, mid))) lo = mid;
else hi = mid - 1;
}
return { compact: true, truncated: true }; // 截断到前 lo 个
}
还有一个省 token 的小细节:compactSkillPaths 函数会把 /Users/alice/.bun/.../skills/github/SKILL.md 替换为 ~/.bun/.../skills/github/SKILL.md。每个路径省 5-6 个 token,300 个 Skill 就是 400-600 tokens 的节省。
庞大的技能生态
OpenClaw有一个强大的官方技能市场:ClawHub(https://clawhub.ai/)

截至我写这篇文章时,ClawHub上已经有38000+个技能,覆盖了几乎所有你能想到的场景:
-
办公自动化:邮件处理、文档转换、会议纪要 -
开发工具:GitHub操作、代码审查、部署管理 -
生活服务:天气查询、新闻聚合、健康提醒 -
智能交互:网页自动化、数据抓取、API调用
而且,生态还在快速增长,这个才是 OpenClaw 最厉害也最难复制的地方!
安全扫描与热更新
源码中,OpenClaw 为 Skills 配备了三个容易被忽略但非常关键的工程能力:
一、安全扫描
Skill 安装时,安全扫描器会检查 SKILL.md 和 scripts 目录中的危险代码模式,防止恶意 skill 注入。毕竟 Skill 本质上是外部代码,不做扫描等于裸奔。
二、文件监听热更新(
OpenClaw 用 Chokidar 监听所有 skill 目录中的 */SKILL.md 文件。当你修改了某个 SKILL.md(不管是新增、修改还是删除),监听器会在 250ms 去抖后触发版本号递增,自动重建 system prompt 中的技能目录。
整个过程无需重启,对正在进行的对话也是生效的:

(SKILL.md 变更 → Chokidar 监听 → 250ms 去抖 → 版本号 +1 → System Prompt 刷新)
对应的核心源码非常简洁:
// src/agents/skills/refresh.ts — 版本递增触发
watcher.on("add", (p) => schedule(p));
watcher.on("change", (p) => schedule(p));
watcher.on("unlink", (p) => schedule(p));
// 250ms 去抖后递增版本号
bumpSkillsSnapshotVersion({ workspaceDir, reason: "watch", changedPath: pendingPath });
三、环境变量安全注入
很多 Skill 需要配置 API Key 或环境变量才能工作(比如搜索 skill 需要 TAVILY_API_KEY)。OpenClaw 不会把这些密钥明文写在 SKILL.md 里,而是通过配置系统注入。
关键设计点:
-
引用计数:多个 Skill 共享同一个环境变量时,用计数器管理生命周期 -
自动回收:Skill 执行完毕后,注入的环境变量会自动清理,不会泄漏到子进程 -
安全过滤:阻止危险的环境变量名(如 OPENSSL_CONF)被 Skill 篡改
Skills 的安装与使用
前面说了这么多,这里我们自己上手试试吧。
这里是一份 Skills 安装使用指南,Claude 和 OpenClaw 用户都能用上:
一、去哪找技能
|
|
|
|
|---|---|---|
|
|
|
|
|
|
|
|
|
|
|
|
|
|
skill |
|
二、安装方法
手动下载ZIP
# 1. 从ClawHub下载ZIP包
# 2. 解压到OpenClaw工作空间的skills目录
cp -r downloaded-skill /path/to/openclaw/workspace/skills/
# 3. 验证安装
openclaw skills list
ClawHub命令行安装
# 1. 安装clawhub工具
npm install -g clawhub
# 2. 验证安装
clawhub -v
# 3. 安装常用技能
clawhub install browser # 网页自动化
clawhub install github # GitHub操作
clawhub install tavily-search # 智能搜索
# 4. 查看已安装技能
clawhub list
# 5. 卸载技能
clawhub uninstall <skill-name>
通过聊天让OpenClaw帮你安装
OpenClaw 和 Claude 都支持 通过聊天的方式来安装技能,你需要去技能市场找到对应技能的名称或者网址,然后在聊天框中输入,提示安装技能,就可以触发安装:

四、技能目录结构详解
skills/
├── browser/ # 技能名称(文件夹)
│ ├── SKILL.md # 核心:技能定义文件
│ ├── scripts/ # 可选:执行脚本
│ │ └── main.py
│ ├── assets/ # 可选:参考文档、图片等资源
│ └── requirements.txt # 可选:Python依赖
├── github/
│ └── SKILL.md
└── tavily-search/
└── SKILL.md
关键文件说明:
SKILL.md 是技能的核心,包含元数据和指令,相当于技能的“大脑”。
scripts/ 目录存放具体的执行脚本,负责实际干活,可以理解为技能的“双手”。
requirements.txt 用来管理 Python 依赖,确保脚本运行环境一致。
assets/ 目录放辅助资源,比如配置模板或示例文件。
这样有点说不清楚,我们直接写一个 skill 大家就懂了:
怎么写好 skill
额,到这里可能就有点尴尬,因为之前一直在强调 skill 不是高级提示词,但是实际干起来,大家会发现: skill 的本质,仍然是 Prompt…
更加准确的说:skill = 被工程化管理Prompt 单元,说人话就是带元数据和资源的可执行 Prompt 单元。
两者的核心都是那段指令文本,区别在于管理范式和执行上下文发生了根本性变化:
|
|
|
|
|---|---|---|
| 管理范式 |
|
|
| 执行上下文 |
|
|
| 调用方式 |
|
|
所以,提示词依旧很重要滴,核心未变,范式已变。

决定 skill 质量的两个要素
一、先说元数据
其实就两个东西:name 和 description。
这是模型认识这个 skill 的唯一窗口。能不能在合适的时机被调用,全靠这两句话。很多人写description喜欢这样:
用于审查代码质量的Skill
模型看了也懵,什么场景审查?审查什么?输出什么?它根本不知道该不该用你。
更好的写法是直接告诉模型:什么时候触发、干什么事、输出什么。
在用户提交Pull Request后自动触发
对新增代码进行安全审查
输出审查报告并标注高风险问题
模型一看就懂了:PR场景、安全审查、带报告。下次遇到PR,它就知道要用这个技能
二、再说约束强度
很多人写skill容易走两个极端。
一种是管得太死,恨不得把每一步都写清楚:
先做A,再做B,然后C
限制得过于死的话,模型稍微超出预期的情况就不知道怎么办了,在哪里一顿瞎操作,自己在找自洽逻辑;
另一种是放得太松,只说了
帮我审查代码
模型自己发挥,每次结果都不一样。
这里的技巧是:需要明确的告诉模型要做什么,给它留足推理空间;但也要明确告诉它不要做什么,把边界说清楚。然后再给一下例子,什么时候做什么事情。
实操:skill
一、小技巧:裸模型
在动手写 skill 之前,你好好想想 平时工作中,有哪些重复再做的事情,可以写成skill,想清楚了我们在动手,然后先用裸模型跑一遍你要做的事,看看它到底会出什么问题。
比如我们想写个会议纪要整理的Skill。直接把一段会议录音的文字稿扔给模型,让它帮你整理。跑完你就清楚:
-
什么类型的会议它整理得乱七八糟? -
什么时候它会自己脑补一些没说过的话? -
哪些关键决策它总是漏掉?
这些出错的地方,就是你写 skill 要填的坑,这个技巧很好用的。
二、定标准
写skill之前,需要先定标准:什么算好,什么算不好?
比如你发现模型整理会议纪要时,总漏掉“下一步行动”。那你就先把这个场景定下来:
输入:一段关于项目进度讨论的会议记录
期望:明确列出“下一步行动”,包含负责人和时间节点
及格线:漏掉任何一个行动项就算失败
有了这个及格线,你写 skill 的时候心里就有谱了。
三、先有再优
写 skill 最容易一上来就写一堆逻辑,想把所有场景都照顾到,结果 skill 越写越长,逻辑越绕越乱,一跑就崩。
我的经验是:评测里暴露什么问题,就先解决什么问题,别的先别管。
先写个能过当前评测的最小版本,哪怕只能处理一种类型的会议,也比大而全更容易成功。一般看三个点:
-
什么时候别用它:评测里翻车的情况,直接写进规则 -
最简单的路怎么走:最典型的情况,skill 怎么跑能出对的结果 -
一个 skill 只干一件事:别想着一个 skill 搞定所有事
之前提示词有原子性特点,写 skill 也一样,要一事一议。
四、补边界
最小版本能用了,下一步才是慢慢往里加东西。这时候做三件事:
-
把边界情况写清楚:能处理什么、不能处理什么,都说明白 -
定好输入输出格式:什么格式进来,什么格式出去,越明确越好 -
给例子:模型最快理解你的方式,就是看例子
每个关键场景配一个例子,带上输入和期望输出。
五、持续观察
skill不是一次性产品,上线之后得经常看看:
-
它有没有在不该触发的时候跑出来? -
执行过程中有没有漏掉关键信息? -
有没有产生什么奇怪的依赖?
发现问题 → 加评测用例 → 改Skill → 继续观察

六、稳定的脚本
有些 skill 需要跑脚本,脚本要稳定输出,一定处理好各种边界,几个原则:
错误要明明白白告诉它,别抛个异常就完事
错误:找不到配置文件 ./deploy.yaml
提示:检查文件路径,或者运行 init-config.sh 生成一个
输出要说人话
脚本的输出就是模型的上下文。不光要说“干了什么”,还要说“为什么这么干”和“接下来可以干什么”。
别整那些莫名其妙的数字
TIMEOUT_SECONDS = 30 # 服务启动一般10-20秒,等30秒差不多了
终极策略:AI
最后说个偷懒的办法:让 AI 帮你写 skill。
你负责想清楚要解决什么问题、怎么验收结果,让AI去试错、总结、写初稿。
让AI从真实任务里“提炼” skill
1. 让AI直接执行一个真实任务
2. 干完之后,让它复盘:刚才怎么干的?哪里容易出错?
3. 让它按Skill的格式写个初稿
4. 你快速过一遍,看看边界和步骤合不合理
从使用反馈里迭代
1. 发现问题后,让AI分析是“什么时候触发”、“做什么”、“怎么做”哪个环节出了岔子
2. 直接改Skill,再跑一遍原有测试,别把好的改坏了
3. 确认新问题被搞定
两个常见坑
坑一:写成说明书了
不少人写Skill的时候,忍不住加一堆背景介绍、设计理念:
本Skill基于敏捷开发方法论
旨在通过结构化思维提升会议纪要的质量...
模型不吃这套,它要的是:什么情况用我、怎么执行、做成什么样。
要记住:skill不是给人看的文档,是给模型下的指令
坑二:越写越复杂
有人觉得 skill 功能越多越好,恨不得一个 skill 搞定十几种场景,规则套规则。
三声,Agent不是传统软件,复杂只会带来不稳定。模型也有注意力的:
skill越简单,触发越精准,执行越稳定
一个 skill 就干一件事,单一职责,无论是提示词还是 skill,到哪都好使。
总结:OpenClaw Skills 的设计
至此,相信各位对 Skills 的设计已经非常清晰了:

最后,我们再总结一下,给这篇架构解析文收个尾:OpenClaw 对 Skills 的设计,其实不是加了一个技能目录这么简单。
他延续了 Claude Code 对 Skills 的设计思路,并且将其升级成了 Agent Runtime 里的正式构件。
这套设计,大致可以概括成五件事:
一、先把 Skill 当成“资源”统一发现
OpenClaw 不假设 skill 只会来自一个地方。
它会同时从工作区、项目 Agent、个人 Agent、用户 managed、内置 bundled、额外目录等多个来源扫描技能,把磁盘上的文件夹统一收束成运行时里的 Skill 集合。
这一步解决的是:
系统里到底有哪些 Skill 可用
也就是说,Skill 在第一层首先不是 Prompt,而是资源。
二、再把 Skill 当成“配置”做优先级覆盖
Skill 真正工程化的关键,是解决同名,如果你一个人玩,压根不会遇到这事。
OpenClaw 的答案很直接:后写覆盖前写,优先级高的覆盖优先级低的。
这样一来,官方可以提供默认版本,个人可以有自己的常用版本,项目也可以覆盖成项目专属版本,而且彼此不冲突。
这一步解决的是:
同一个能力,在不同上下文里能不能有不同实现
所以 Skill 在第二层,本质上已经很像可覆盖配置了,从这里开始就是向着团队协作出发的。
三、然后把 Skill 受控单元
系统并不是扫描到了、合并完了,就一定能给模型用。
OpenClaw 中间还插了一层策略控制:
-
当前 Agent 是否允许这个 Skill -
当前运行环境是否兼容 -
subAgent 是否允许继承 -
用户能不能通过 /skill 显式调用 -
模型是否允许自动匹配触发
Skill 不是存在就可用,而是在当前上下文里可被授权使用,所以 Skill他必须是受控的能力单元。
将前面三步走完后,OpenClaw 的 Skills,被注入 Prompt,提示词是我们与模型交互的唯一接口:
Skill 最终表现为 Prompt,但它并不是从 Prompt 开始设计的。
它是一路从资源、配置、能力,最后才落到提示词注入。
更进一步说,OpenClaw 的 Skills 不是启动时读一次就完了。
它还有热更新、文件监听、版本刷新、环境变量注入、安全扫描这些机制,总而言之,你会发现,无论是 Claude Code 还是 OpenClaw 是真的非常认可 Skills 的设计,想要将他用好,原因也很简单:
Skills 的本质,不是提示词增强,而是 Workflow 的迁移
结语
年后第一个月即将结束,OpenClaw 小龙虾这次火爆的周期也开始结束了:

我们在这个月,持续几篇文章,都是站在工程架构层对其进行了拆解,相信也足够让大家认识他了。
我们针对 OpenClaw 的拆解就到此为止,但我们对 Agent 的研究报道还在继续,也希望得到大家的关注和认可。
