
作者:seanguo

引言
做后台开发的同事应该都有这个体会:从接到需求到最终发布,我们要在 PM、GitPlatform、编辑器、DevOps 平台、Galileo 之间来回横跳。每次切换都在丢上下文——刚在 PM 看完需求描述,切到编辑器就忘了某个细节;部署完测试环境去查日志,又得回忆刚才改了哪几行代码。
你可能听过 Vibe Coding 这个说法——打开 AI 对话框,用自然语言描述需求,让模型直接生成代码,跑通就算完。原型验证很爽,但一旦要上生产,问题就来了:生成的代码质量不可控、没有审查流程、改完了 commit message 也是乱的。说到底,Vibe Coding 是”提示即祈祷”(prompt-and-pray),你把需求扔给 AI,然后祈祷它别出错。
今年行业里逐渐形成了一个更成熟的概念:Agentic Engineering(智能体工程)。核心思路是——人负责定义目标、约束条件和质量标准,AI 作为自主智能体在结构化流程中执行规划、编码、测试和迭代,每个关键节点都有人工审核。它不是让 AI 随意发挥,而是把 AI 的能力嵌入到一套有纪律的工程体系里。
最近一周,我用 Claude Code + 自定义 Skill/Command/MCP 体系 做了一次实践:把从需求到发布的所有环节串到一个终端会话里。AI 全程保持对当前任务的理解,在预设的流程框架内自主执行;我只需要在关键节点做决策——审批计划、确认部署、审查代码。回过头看,这套东西就是 Agentic Engineering 在后台开发场景的一个落地样本。
这篇文章把整个流程拆开给大家看,从需求到发布每一步怎么跑的,踩过哪些坑,最后沉淀出了什么(🔥token的十大技巧)。
不过,说实话,虽然过程很完美,但消耗的 token 数量也不容小觑。迫切需要更高的 token 额度了

全流程概览
先看效果。下面是整个流程的各阶段概览——从需求到发布,开发者的角色从”亲自执行”变成了”审核确认”:
|
|
|
|
|---|---|---|
|
|
pm-dev |
|
|
|
brainstorming |
|
|
|
writing-plans |
|
|
|
executing-plans
/commit |
|
|
|
code-review |
|
|
|
dtools |
|
|
|
galileo-log-query |
|
|
|
/create-mr |
|
|
|
/review-mr |
|
|
|
/fix-mr |
|
|
|
|
|
后面各阶段会逐个展开细节。
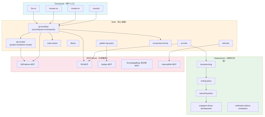
工具体系速览
这套工具链分三层,理解了层次关系,后面的内容就好跟了:
|
|
|
|
|---|---|---|
| Skill
|
|
pm-dev
git-workflow、code-review、dtools、galileo-log-query、git-context、wiki-doc、service-analyzer |
| Command
|
/xxx 主动调用的入口,轻量级路由,委托给对应的 Skill 执行 |
/commit
/create-mr、/review-mr、/fix-mr、/analyze-codebase |
| MCP Server
|
|
|
此外还有一类来自 superpowers 插件的结构化工作流 Skill(brainstorming、writing-plans、executing-plans、subagent-driven-development、verification-before-completion 等),它们定义了从需求澄清到代码交付的标准流程,防止 AI 跳过关键步骤自由发挥。
下面以一个真实的小变更需求为例,走完从需求到发布的全流程——「RedeemReward 接口数据上报逻辑变更:无论领取是否成功,都要上报结果,新增 errcode/errmsg 字段」。选这个需求是因为它体量适中(涉及 go mod 依赖更新、结构体扩展、接口逻辑重构),刚好能展示每个阶段的自动化能力,又不会因为业务本身太复杂而分散注意力。
阶段 1:需求获取与分支初始化
[!info] 使用的工具
pm-dev(Skill) — PM 开发初始化工具,两种入口:
给 PM URL → 自动解析需求 ID,拉取需求标题和正文 不给 URL → 通过 brainstorming 澄清需求后,自动调用 PM MCP 创建需求单 创建完成后自动:建分支(
feature/{username}_{short_id})→ 保存需求文档到docs/pm/→ 衔接后续开发流程
场景:手头没有现成的 PM 需求单,直接在终端里口述需求就行。
操作:输入 /pm-dev 命令并附上需求描述:
❯ /pm-dev RedeemReward
接口里的数据上报逻辑变更,无论领取是否成功,都要上报结果
(上报数据新增 errcode, errmsg 字段)。新字段要更新
git.example.com/org/component/report_data/reportstruct go mod 获取。
Claude Code 检测到当前在 master 分支,又没有 PM URL,就弹出选择:
· 没有检测到 PM 需求单信息,请选择如何继续? → 自动创建新需求单
接下来 AI 会进入 brainstorming 模式澄清需求(详见阶段 2),澄清完自动创建 PM 需求单:
⏺ pm - stories_create
workspace_id: "12345678"
name: "RedeemReward上报逻辑变更新增错误码"
description: "RedeemReward 接口的数据上报逻辑变更:无论领取是否成功,都要上报结果..."
✅ 需求单创建成功
- 标题: RedeemReward上报逻辑变更新增错误码
- 链接: https://pm.example.com/pm_fe/12345678/story/detail/1012345678001958011
口述需求,AI 交互澄清后,自动创建的需求单示例:

随后自动创建开发分支并保存需求文档:
⏺ git checkout -b feature/alice_131900001
⏺ Write(docs/pm/131900001.md) — 保存需求文档
效果:一段口述 → PM 需求单 → 规范命名的开发分支 → 需求文档落盘。全程没打开过 PM 页面。
[!tip] Skill 也可以当命令用
pm-dev是一个 Skill(系统根据上下文自动触发),但你也可以通过/pm-dev显式调用它。实际上,所有 Skill 都支持以/skill-name的方式手动触发——当你明确知道要用哪个 Skill 时,直接/xxx调用比等待自动触发更高效。
[!tip] 有现成的 PM 需求单? 直接提供链接即可:
/pm-dev https://pm.example.com/xxx/story/detail/10xxx,AI 会自动拉取需求详情并创建开发分支。
直接拉取需求单示例:

补充一个 AI aha moment 的例子:
我在开发 pm-dev skill 的时候,发现项目管理 MCP Server 并不支持将链接里面的长ID(1012345678001900001)转成 short_id(131900001)。但是想要自动创建特性管理值就需要用到 short_id,那该怎么做呢?
AI 直接推测出了 short_id 和 ID 的关系!(我开发这么久的需求,见过的需求 url & short ID 无数,从来都没有发现两者之间的关系。这个时候我就感觉 AI 是真的能够发现我们肉眼所发现不到的规律。)

阶段 2:交互式需求澄清
[!info] 使用的工具
superpowers:brainstorming(Skill) — 结构化的需求澄清流程。AI 不会直接写代码,而是先探索代码库了解现状,然后通过提问-回答逐步明确需求边界、技术方案和实现路径,最终产出一份双方达成共识的设计方案。
wiki-doc(Skill) /knotMCP — 知识库检索。澄清过程中 AI 可以搜内部 Wiki 文档或通过 KnowledgeBase 知识库做语义检索,为设计决策补充技术背景和历史方案参考。
场景:需求描述就一句话,AI 得先搞清楚代码现状和变更细节才能动手。
[!info] 链式调用 这个阶段不需要手动触发——
pm-dev完成需求创建和分支初始化后,会自动链式调用brainstorming进入需求澄清。brainstorming 完成后又会接着调用writing-plans(阶段 3),形成 需求 → 澄清 → 计划 的自动流水线。
操作:AI 先自动探索项目代码,了解 RedeemReward 接口和上报逻辑的现有实现:
⏺ Explore(探索 RedeemReward 和上报逻辑)
Done (20 tool uses · 93.8k tokens · 56s)
然后基于代码理解,抛出关键问题:
🤔 新增的 errcode/errmsg 字段是加到现有的 Report_table_001(数据上报表)上,
还是用一个新的上报表?
❯ 复用 Report_table_001 表, 更新 go mod 以后就有新增的 2 个字段了
AI 理解后,提出两种实现方案并给出推荐:
方案 A(推荐):在 RedeemReward 末尾统一上报,不提前 return
将上报逻辑移到函数末尾,把第三方调用的 error 信息传入上报参数。
- 优点:改动集中,与现有 ReportConsumeCount 风格一致
- 缺点:需要调整 error 处理流程
方案 B:在每个 return 前都加一次上报调用
- 优点:不改变原有 return 逻辑
- 缺点:多处重复调用,容易遗漏
· 你倾向哪种实现方式? → 方案 A:统一上报 (Recommended)
确认方案后,AI 输出完整的设计方案:
设计方案:
1. 数据结构变更 — CardReportParam 新增 ErrCode/ErrMsg 字段
2. RedeemReward 流程变更 — 用 defer 确保上报一定执行
3. 变更文件清单:
┌──────────────────────────┬──────────────────────────────────────┐
│ 文件 │ 变更 │
├──────────────────────────┼──────────────────────────────────────┤
│ go.mod │ 升级 report_data 版本 │
│ repo/report/card_report.go │ CardReportParam 新增字段,ReportCard │
│ │ 填充新字段 │
│ logic/redeem_reward.go │ 重构 RedeemReward,无论成败都上报 │
└──────────────────────────┴──────────────────────────────────────┘
效果:AI 不是闭门造车——先读代码、再提问、再出方案。设计文档自动保存到 docs/plans/ 并 commit。
[!tip] 不要重复造轮子
pm-dev早期版本曾经自己实现了头脑风暴/写计划/执行计划的功能,后来发现superpowers插件已经提供了成熟的 brainstorming、writing-plans、executing-plans 等 Skill,经过大量打磨,效果更好。最终把自制逻辑替换为链式调用现成 Skill。教训:自定义 Skill 的核心价值是编排和串联,而不是从零实现所有能力。
[!tip] 知识库补充上下文 在澄清过程中,AI 可以通过
wiki-doc搜索内部 Wiki 文档,或通过knot知识库检索已有的技术方案,为设计决策提供依据。
阶段 3:制定实施计划
[!info] 使用的工具
superpowers:writing-plans(Skill) — 结构化计划编写。AI 深入读代码细节(结构体字段、错误处理方式、依赖版本),确保计划里每个 Task 都有精确的文件路径、代码变更描述和验证标准。计划自动保存到docs/plans/并 commit,人工审核通过后才进入执行。
场景:设计方案确认后,AI 自动深入阅读代码,生成可执行的实施计划。
操作:AI 先扎进代码细节——结构体字段、错误处理方式、go mod 版本——确保计划里的代码路径和修改点都是准确的:
⏺ Read: repo/report/card_report.go, logic/redeem_reward.go, errs 包
⏺ 查找 Report_table_001 结构体当前字段
⏺ 当前版本 v1.0.180 还没有 errcode/errmsg 字段,更新 go mod 后新版本才会有
然后生成实施计划(223 行),自动保存并 commit:
⏺ Write(docs/plans/2026-03-03-claimgift-report-errcode.md)
计划拆成 4 个 Task:
1. 更新 report_data 依赖 — go get 升级版本,验证新字段存在
2. CardReportParam 新增 ErrCode/ErrMsg — 修改结构体和 ReportCard 函数
3. RedeemReward 无论成败都上报 — 重构流程,asyncReportRedeemReward 接收 error
4. 最终验证 — go build/vet
[!warning] 人工审核是关键 这是你审查 AI 方案的第一道关卡。计划里每个 Task 都有精确的文件路径、代码变更描述、甚至具体的代码片段,方便逐条审核。AI 可能会遗漏边界情况或误判依赖关系,这一步不能省。
阶段 4:并行执行开发任务
[!info] 使用的工具
superpowers:executing-plans/superpowers:subagent-driven-development(Skill) — 计划执行引擎,两种模式:
Sequential:主 Agent 按顺序逐 Task 执行 Subagent-Driven(推荐):为每个 Task 派独立子 Agent 并行执行,完成后自动跑 spec review(功能是否符合计划)和 code quality review(代码质量检查)
/commit(Command →git-workflowcommit 模块) — 智能分析git diff --cached,生成 Conventional Commits 格式的 commit message(feat/fix/refactor等),交互确认后提交。还会检查是否需要拆分原子提交。
场景:计划审批通过,选择执行方式。
· 选择哪种执行方式? → Subagent-Driven (Recommended)
操作:AI 按计划逐个派子 Agent 执行,每个 Task 完成后自动跑 spec review 和 code quality review:
⏺ Task 1: 更新 report_data
├─ Agent 执行 (5 tool uses · 49s)
├─ 新字段: Errcode(string), Errmsg(string), 版本 v1.0.182
└─ ✅ Spec review 通过
⏺ Task 2: CardReportParam 新增字段
├─ Agent 执行 (6 tool uses · 1m 6s)
└─ ✅ Spec review 通过
⏺ Task 3: RedeemReward 上报重构(核心变更)
├─ Agent 执行 (4 tool uses · 6m 25s)
├─ ✅ Spec review 通过
└─ ✅ Code quality review 通过,无 critical/important issues
⏺ Task 4: go build + go vet
└─ ✅ 全部通过
每个 Task 完成后自动生成规范的 Git commit:
d81eaee chore: upgrade report_data for new errcode/errmsg fields
18a0975 feat: add ErrCode/ErrMsg to CardReportParam and ReportCard
e978e6b feat: report RedeemReward result regardless of success or failure
效果:4 个 Task 全部完成,3 个实现 commit。你只在关键节点确认就行。
变更文件汇总:
- go.mod / go.sum — 升级 report_data v1.0.180 → v1.0.182
- repo/report/card_report.go — CardReportParam 新增 ErrCode/ErrMsg,ReportCard 填充
- logic/redeem_reward.go — RedeemReward 无论成败都上报,传入 errcode/errmsg
git commit 交互式澄清,自动生成规范的 commit 消息:

规范 git commit 示例,更容易看出变更内容。

subagents 并发任务示例,superpowers:execute-plan 会自动根据需要执行的计划,决定开几个 subagent,全程不用操作。你唯一需要的就是担心 token 额度。

阶段 5:代码审查(自审)
[!info] 使用的工具
code-review(Skill) — Golang 代码审查工具。对git diff变更做系统化审查,按严重程度(Critical / Major / Minor / Suggestion)和分类标签(业务逻辑 / 安全性 / 性能影响 / 编程规范等 8 类)输出 CR 报告。内置完整的检查清单,覆盖:
Critical:空指针、SQL 注入、数据竞争、资源泄漏、循环中 defer Major:错误处理不规范(未用 errs.Newf/Wrapf)、嵌套超 4 层、switch 缺 default、并发安全Minor:命名规范、import 顺序、魔法数字、函数超 80 行 Suggestion:可用 lo简化集合操作、可用copier简化结构体复制、Table-Driven Tests
审查完成后生成 Markdown 报告到 docs/,并提供三种后续操作:自动修复所有问题 / 仅保存报告 / 指定修复特定问题(如 C1, M2)。
场景:代码写完了,提交 MR 之前先自己过一遍,在 reviewer 看到之前就消灭明显问题。这一步是”自查”——用 AI 帮你快速扫一遍格式、命名、规范类的低级问题;后面阶段 9 的 AI 辅助评审则是站在 reviewer 的角度做正式审查,两者定位不同。
操作:直接在终端里说就行:
❯ 审查一下当前分支相对 master 的代码变更
AI 自动加载 code-review skill,获取 diff 并执行审查:
⏺ git diff master...HEAD — 3 个文件,+21 -11 行
审查报告:
┌──────────┬──────┐
│ 级别 │ 数量 │
├──────────┼──────┤
│ Critical │ 0 │
│ Major │ 0 │
│ Minor │ 1 │
│ Suggestion│ 1 │
└──────────┴──────┘
m1. [CR-可读性] ChannelID 魔法数字缺少注释
文件: logic/redeem_reward.go:43
ChannelID: 3 缺少注释说明含义(会员页发放场景)
建议: 添加行内注释或提取为命名常量
S1. [CR-编程规范] Errcode/Errmsg 字段缩进不一致
文件: repo/report/card_report.go:57-58
与上方字段的对齐方式不一致
建议: 统一使用 gofmt 标准对齐
⏺ Write(docs/code-review-report-20260303-153022.md) — 保存报告
· 如何处理审查结果?
○ 自动修复所有问题
○ 仅保存报告
○ 指定要修复的问题(输入编号如 m1, S1)
[!warning] 本文示例中跳过了自审修复 为了在后面阶段 9(AI 辅助代码评审)完整展示
/review-mr的工作流——包括 AI 如何发现问题并精确提交行级评论到GitPlatform——这里选了”仅保存报告”,把两个问题留给 MR 评审阶段处理。实际开发中建议自审阶段就修掉所有问题,让 reviewer 聚焦更高层面的设计和逻辑。
效果:code-review 相当于一个随时待命的 Golang 审查专家,内置了团队的编码规范和检查清单。提 MR 前先跑一遍,格式、命名、规范类问题基本能清干净,reviewer 就不用在这些细节上浪费时间了。
阶段 6:编译部署到测试环境
[!info] 使用的工具
dtools(Skill) — DevOps 平台 CLI 工具集成。自动从 Makefile 探测 APP/SERVER/ENV/INSTANCE 等参数(找不到时依次查 go.mod、trpcprotocol 协议路径),支持dpatch(包发布)、bpatch(二进制发布)、ipatch(镜像发布)三种模式。还会自动处理 Mac → Linux 交叉编译(CGO_ENABLED=0 GOOS=linux GOARCH=amd64),仓库没有 Makefile 时会自动生成标准化构建/部署模板。
场景:代码开发完毕,部署到 pre 环境跑一下看看。
操作:输入 /dtools,AI 自动从 Makefile 中提取部署参数:
确认部署参数:
APP=my_app, SERVER=reward_service, ENV=pre, USER=alice
· 选择哪种发布方式? → 指定实例发布 (make deploy)
AI 执行交叉编译和部署:
CGO_ENABLED=0 GOOS=linux GOARCH=amd64 go build -v -o .build/reward_service
dtools bpatch -env pre -app my_app -server reward_service
-bin .build/reward_service -user alice
-instances "pre.my_app.reward_service.instance001"
[!tip] 自动发现配置过期 部署过程中发现 Makefile 里的实例名
instance002已经过期了,AI 自动跑了dtools node ls查到当前可用实例是instance001,确认后发布成功,还顺手把 Makefile 里的实例名更新了。这种”顺手修”的能力在日常开发中很实用。
效果:编译 + 部署 + 修正过期配置,一条命令搞定。
dtools发布示例:

阶段 7:日志排查与调试
[!info] 使用的工具
galileo-log-query(Skill) — Galileo日志查询。通过内置 Python 脚本调用 Galileo Log Query API,支持按 target(BG-PLATFORM.{appid}.{server})、namespace、时间范围、查询语句、traceID 等条件查日志。自动探测 appid/server(优先从 Makefile、go.mod、trpcprotocol 路径提取),内置防上下文爆炸机制(默认 limit 50,建议先用level:error缩小范围)。脚本查不到结果时会自动降级到Galileo MCP 的ask_question接口。
场景:部署后需要验证上报数据是否正确,或者排查异常。这一步目前还是”半自动”的——AI 能帮你查日志、定位问题,但测试请求还得人工手动发,因为 AI 不了解整条调用链的上下游,没法自己构造有效的测试用例。后续计划在代码里加测试入口,让 AI 能直接发 tRPC 请求触发模拟调用。
操作:直接在终端中描述查询需求:
❯ 帮我查一下 pre 环境 reward_service 最近 10 分钟的 error 日志
AI 通过Galileo API 查询,拿到结果后自动关联代码上下文分析:
🔍 问题定位:
- redeem_reward.go:48 上报时 cfg 为 nil
- 原因:获取配置失败的路径没有正确传入默认值
- 建议修复:在 cfg == nil 时使用空 config 而非跳过上报
[!tip] 支持多种查询方式
按 trace_id 查询完整调用链 按关键词搜索特定日志 按时间范围 + 日志级别过滤 按 target/namespace 精确定位服务
Galileo日志自助排查示例:

再给一个例子,辅助排查Galileo profile 内容,帮忙快速定位了一个 OOM 问题。

阶段 8:创建 Merge Request
[!info] 使用的工具
/create-mr(Command →git-workflowpush-mr 模块) — MR 创建全自动化:
调用 git-context获取 project_id、校验分支命名从分支名提取 PM short_id,通过 PM MCP 拉取需求标题,组装源码关键字( --story={id} {title})分析 git log origin/master..HEAD全部 commit 和 diff,生成 MR 标题和描述(含变更说明 + 影响范围)预览确认后, git push -u origin+ 调用GitPlatform MCP 创建 MR
git-context(Skill) — GitPlatform项目上下文提取,两个复用模块:project-context(解析 project_id、校验分支、检查工作区)和 mr-locate(从 URL 或当前分支定位 MR 并获取元数据)。
场景:测试通过,该提代码了。
操作:输入 /create-mr,AI 自动执行完整流程:
⏺ git-context:
- 解析分支名 feature/alice_131900001 → 提取 story ID: 131900001
- 校验分支命名规范 ✅
- 通过 PM MCP 获取需求标题
⏺ 分析 git log origin/master..HEAD 的全部 commit
⏺ 预览生成的 MR 信息:
项目: org/team/project/backend/reward_service
分支: feature/alice_131900001 → master
PM: --story=131900001 RedeemReward上报逻辑变更新增错误码
标题: RedeemReward 上报逻辑变更,无论成败都上报并新增错误码
确认后自动推送分支并创建 MR:
⏺ git push -u origin feature/alice_131900001
⏺ git-platform - create_merge_request
✅ MR 创建成功!
- 链接: https://git.example.com/.../reward_service/-/merge_requests/64
- 状态: can_be_merged
- 必要评审人: bob, charlie(GitPlatform项目已配置默认评审规则,自动分配)
自动生成的 MR 描述:
--story=131900001 RedeemReward上报逻辑变更新增错误码
## 变更说明
- 升级 report_data v1.0.180 → v1.0.182,获取 Report_table_001 新增的 errcode/errmsg 字段
- CardReportParam 新增 ErrCode/ErrMsg 字段,ReportCard 填充到上报结构体
- RedeemReward 接口无论领取成功或失败都执行数据上报,传入错误码和错误信息
- 获取配置失败时也上报(cfg 为 nil 安全处理)
## 影响范围
仅影响 RedeemReward 接口的数据上报逻辑,其他接口的 ReportCard 调用不受影响
(ErrCode/ErrMsg 零值默认 0/"")
效果:MR 标题、描述、PM 关联全部自动生成,格式规范、内容完整。
全自动提交 MR 示例,极大缓解了写 MR 描述的痛苦。


GitPlatform MR 页面示例:

阶段 9:AI 辅助代码评审
[!info] 使用的工具
/review-mr(Command →git-workflowreview 模块) — AI 代码审查,精确提交行级评论到GitPlatform MR:
通过 git-context的 mr-locate 定位 MR(支持从 URL 解析或从当前分支自动查找)加载 code-review的审查标准(含 Golang 规范、trpc-go 模式、完整检查清单),仅审查新增/修改的行每个问题标注严重程度和分类标签 用 git show {source_branch}:{file_path}验证行号准确性,确保评论定位精确人工审核后批量调用GitPlatform MCP 提交评论(单条失败不阻塞其余)
场景:MR 创建后,reviewer(同事 charlie)用 AI 辅助审查这个 MR。
操作:reviewer 在自己的终端中输入 MR 链接:
❯ /review-mr
https://git.example.com/org/team/project/backend/reward_service/-/merge_requests/64
AI 自动获取 MR 元数据、拉取 diff、读源文件验证行号,然后输出审查结论:
变更文件:
- repo/report/card_report.go (+4 行)
- logic/redeem_reward.go (+17 -11 行)
- go.mod (+1 -1), go.sum (+2 -2)
主要逻辑评估:
- 整体逻辑正确:无论成败都上报,cfg 为 nil 时安全处理 ✓
- errs.Code(nil) / errs.Msg(nil) 在 trpc-go 框架中 nil 错误返回 0/"" ✓
- 依赖升级合理 ✓
发现问题:
Minor 1 个:
- repo/report/card_report.go:57-58 — Errcode/Errmsg 字段赋值缩进与上方字段不一致
Suggestion 1 个:
- logic/redeem_reward.go:43 — ChannelID: 3 魔法数字,原有注释 // 发放场景,3-会员页
在重构时被误删,建议补回
审查概要示例:

[!tip] AI 能区分”本次引入”和”历史遗留” 审查过程中 AI 发现
asyncReportRedeemReward函数名带 async 前缀但实际是同步调用,但它主动拉了 master 分支原始代码对比,确认这是历史遗留而非本次引入,所以没有纳入审查范围。这个能力很重要——没人喜欢 reviewer 在你的 MR 里提一堆历史债务。
确认后,AI 将 2 条评论精确提交到GitPlatform MR 页面:
· 代码审查已完成,请选择评论提交范围:→ Minor + Suggestion(共 2 条)
⏺ git-platform - create_merge_request_note
✅ M1 → repo/report/card_report.go:57(含修复代码建议)
✅ S1 → logic/redeem_reward.go:43(含补回注释或提取常量两种方案)
提交评论示例:极大提高了 CR 效率,不用再一个个去评论了。

AI 提交评论的关键,是找准要评论的位置。经过实测,发现 Claude 模型效果最好,DeepSeek 模型经常找错行数,评论到错误的位置。

GitPlatform MR 上面的评论效果:

效果:代码评审从人工逐行看 diff 变成了 AI 初筛 + 人工把关。AI 精确定位到文件和行号,附带代码建议,reviewer 只需审核和决定提交哪些评论。更多真实案例见附录中的「AI 代码评审案例」。
[!warning] AI 评审有对有错,人工审核不能省 AI 给出的评审意见不一定都是对的。它可能误判代码意图、遗漏业务上下文、或者给出看起来合理但实际不适用的建议。上面这个例子里 AI 提的 2 个问题碰巧都是准确的,但在更复杂的 MR 中,我们见过 AI 把正确的错误处理标记为”缺少 error check”、把刻意的空实现标记为”未完成代码”等误判。所以 reviewer 拿到 AI 的审查结果后,每一条都要过脑子判断,该采纳的采纳,不靠谱的直接丢掉。
[!tip] 跨模型审查:避免同一个模型的盲区 一个实用技巧:谁写的代码,就让别的模型来审查。同一个模型写的代码再让它自己审,容易陷入相同的思维盲区——它写代码时没考虑到的问题,审查时大概率也发现不了。比如用 Claude 写的代码,可以用 Codex 或 Gemini 来做 AI 评审;反过来也一样。不同模型的知识结构和关注点不同,交叉审查能显著提高问题发现率。
阶段 10:修复 MR 评审意见
[!info] 使用的工具
/fix-mr(Command →git-workflowfix 模块) — MR 评审意见自动修复:
通过 git-context定位 MR,自动切到源分支并拉最新代码调用GitPlatform MCP 拉所有未解决评论( resolve_states=[1]),提取文件路径、行号、评论内容读对应文件(前后各 10 行上下文),分析问题是否仍存在并生成修复方案 交互展示分析结果(含风险评估),确认后逐条修改 修改后自动跑 go build ./...验证编译,并调用GitPlatform MCP 回复每条评论
场景:MR 收到了 reviewer 的评审意见,需要逐条修。
操作:终端里输入 /fix-mr,AI 自动定位当前分支的 MR 并拉取未解决评论:

⏺ MR: #64 - RedeemReward 上报逻辑变更,无论成败都上报并新增错误码
未解决评论: 2 条
────────────────────────────────
[1] logic/redeem_reward.go:43
评论者: charlie
评论内容: [Suggestion] ChannelID 魔法数字 3 缺少注释说明
修复方案: 为 ChannelID: 3 添加注释 "// 发放场景,3-会员页"
────────────────────────────────
[2] repo/report/card_report.go:59-60
评论者: charlie
评论内容: [Minor] Errcode/Errmsg 字段赋值缩进与上方字段对齐不一致
修复方案: 调整 Errcode/Errmsg 缩进,使用 gofmt 标准对齐
────────────────────────────────
· 如何处理这 2 条未解决评论? → 全部修复
AI 自动执行修复:
[1] 修复 logic/redeem_reward.go:43
- ChannelID: 3,
+ ChannelID: 3, // 发放场景,3-会员页
[2] 修复 repo/report/card_report.go:59-60
- Errcode: cast.ToString(param.ErrCode),
- Errmsg: param.ErrMsg,
+ Errcode: cast.ToString(param.ErrCode),
+ Errmsg: param.ErrMsg,
⏺ go build ./... ✅ 编译通过
⏺ gofmt -d ... ✅ 格式检查通过
修复完成后,通过 /commit 提交:
fix: address CR comments for RedeemReward report changes
- 为 ChannelID 魔法数字 3 补充注释说明(会员页发放场景)
- 修正 Errcode/Errmsg 字段缩进,与上方字段对齐一致
然后自动推送并回复评论。如果后续还有新的评审意见,再跑一次 /fix-mr 就行。
效果:评审 → 修复 → 提交 → 回复的完整闭环,全程在终端里完成。
阶段 11:合入发布
[!info] 使用的工具 CI/CD 流水线 — DevOps 平台自动构建与发布
场景:评审意见全部修完,MR 拿到 Approve。
操作:
-
GitPlatform上点 Merge 合入主干 -
03 流水线自动触发:编译 → 构建镜像 → 推送镜像仓库 -
按发布流程灰度发布到现网
这一步目前还是纯人工操作——合入和发布涉及灰度策略和线上风险,暂时不打算交给 AI。
效果:从一句口述需求开始,到代码合入主干触发自动发布,整个流程的核心工作都在一个终端会话里完成了。
开发这个需求,消耗的 token 情况如下:

总结
全流程回顾
回到开头那张概览表,这里补充一下各阶段的实际耗时:
|
|
|
|
|---|---|---|
|
|
|
|
|
|
|
|
|
|
|
|
|
|
|
|
|
|
|
|
|
|
|
|
|
|
|
|
|
|
|
|
|
|
|
|
|
|
|
|
整个流程走下来,开发者的工作方式发生了比较大的变化:
|
|
|
|---|---|
|
|
|
|
|
|
dtools 部署,排查实例名过期 |
|
|
|
|
|
|
|
说到底,这就是 Agentic Engineering 的核心理念——人是编排者(Orchestrator),AI 是自主执行者:
-
人负责:定义目标、拆解任务、审核方案、把关质量、最终决策——方案选择、计划审核、部署确认、评审把关、合入发布 -
AI 负责:在结构化流程中自主执行——代码生成、commit 格式化、MR 描述整理、评审意见定位、日志分析……这些重复性高、规则明确的工作
Skill/Command 体系就是那个”结构化流程”——brainstorming 确保先理解再动手,writing-plans 确保先计划再执行,code-review 确保有检查清单而非凭感觉审查。它们把 AI 的能力约束在可控的工程框架里,而不是让 AI 自由发挥然后祈祷结果正确。
这和 Vibe Coding 的本质区别在于:Vibe Coding 依赖运气,Agentic Engineering 依赖流程。每个关键节点都有人工审核,AI 是高效的执行者,不是不受控的自动机。
Skill & Command 的协作架构
理解了全流程之后,来看看这套工具链内部是怎么协作的。整个体系可以用一张依赖图表达:
几个设计上的关键决策:-
Command 是薄壳:每个 /xxx命令只有一行——委托给git-workflow对应模块执行。所以你在对话中说”帮我提交代码”也能触发 commit 流程,不一定非得打/commit。 -
Skill 之间可组合: pm-dev创建完需求单后自动调用brainstorming,brainstorming 完了接着调writing-plans。git-workflow的每个模块都复用git-context做前置准备。组合优于重复实现。 -
Superpowers 管纪律:brainstorming 确保 AI 先理解再动手;writing-plans 确保先计划再执行;executing-plans 确保按步骤推进而不跳跃。这些不是”可选的好习惯”,而是写进 Skill 定义的强制流程。 -
MCP 对用户透明:你不需要知道”调用GitPlatform API 创建 MR”这件事——Skill 通过 MCP 自动完成,你只看到”MR 已创建,链接是 xxx”。
附录
本文涉及的工具速查
|
|
|
|
|
|---|---|---|---|
pm-dev |
|
|
|
brainstorming |
|
|
|
writing-plans |
|
|
|
executing-plans |
|
|
|
/commit |
|
|
|
code-review |
|
|
|
dtools |
|
|
|
galileo-log-query |
|
|
|
/create-mr |
|
|
|
/review-mr |
|
|
|
/fix-mr |
|
|
|
git-context |
|
|
|
完整的 Skill/Command/Plugin 列表和配置说明,见配置仓库。
AI 代码评审案例
拿一个比本文示例更复杂的 MR(4 个文件,+252 行)来看,AI 审查出了 9 个问题:
|
|
|
|
|---|---|---|
|
|
|
|
|
|
|
|
|
|
|
|
|
|
|
|
reviewer 审阅后调整了 AI 的部分建议(如将 C1 改为”建议使用 trpc-go http client 代替 net/http”),然后提交了 7 条评论到GitPlatform。
MCP 服务配置
以下 MCP 服务为 Skill 提供外部平台的数据和操作能力,配置一次全局生效:
|
|
|
|
|---|---|---|
|
|
|
git-workflow
git-context |
|
|
|
pm-dev
git-workflow |
|
|
|
wiki-doc |
|
|
|
galileo-log-query |
|
|
|
|
具体的 MCP 配置命令和 Token 获取方式,见配置仓库。
配置目录结构
~/.claude-internal/ # Claude Code 全局配置目录
├── CLAUDE.md # 全局指令(操作原则、代码规范、偏好设置)
├── settings.json # 权限白名单、模型选择、启用插件
├── commands/ # 自定义斜杠命令(/commit, /create-mr, /review-mr, /fix-mr 等)
└── skills/ # 技能库(pm-dev, git-workflow, code-review, dtools 等)
完整的 Skill/Command/Plugin 列表、官方插件配置、目录详情,均见配置仓库。
本文转载自@腾讯技术工程公众号
原文链接:
https://mp.weixin.qq.com/s/pr8oQ9wEC7Oa1NvvW89j6w
