
我来告诉你我会怎么一步步搞定这件事,不空话、不鸡汤,全是能马上用的做法:
我会这么做(超接地气版)
-
经理,这个项目经理最看重哪3点?(比如行业、项目规模、带过人没) -
有没有绝对不能接受的?(比如没带过项目、跨行业不行) -
您要的10人,是越匹配越好,还是可以留几个潜力股?
先把尺子定好,我才不会白忙活。
-
没项目经验的→删 -
行业完全不沾边→删 -
简历写得乱七八糟、信息不全→删
先快速缩到40~50份,压力立刻小一半。
项目经理我只看这几样:
-
-
有没有独立负责过完整项目 -
有没有管过人/控过进度/扛过预算 -
有没有结果、数据(不是空话)
-
筛到1105人左右,再精挑10个。
比如:
-
-
行业匹配:3分 -
项目经验:3分 -
管理规模:2分 -
简历清晰:2分
-
按总分从高到低排,不是凭感觉,是凭分数。
每份前面加一句我总结的亮点:
-
-
3年互联网项目管理,带过5人团队,负责过百万级项目
-
经理一眼就知道这人啥水平,不用自己翻半天。
“经理,这10份是按行业匹配+项目经验排的,
前面5个我觉得最贴合,后面10个是潜力不错的备选。
您先看,不合适我再继续筛/调整标准。”
我会悄悄多囤5份不错的,万一被打回来,
我不用重新大海捞针,马上能补。
哪怕再累,我也不说“简历太多好烦”,
而是直接给:
筛好→排好→标好→送上前。
一句话总结我这套做法:
先对齐标准,再快速粗筛,用分数排序,给清晰结果,不让领导费脑子,也不让自己白忙活。
这样干,既显得专业、靠谱、省心,经理也会觉得:
“这小姑娘做事真稳。”
要不要我帮你把这套流程,写成HR面试时可以直接说的标准答案?
按照这个方法,也还不错,但是有了龙虾之后,就有了新的解法。来看看龙虾怎么做,我尝试了OpenClaw、腾讯QClaw、腾讯Workbuddy、扣子编程,对比效果,腾讯QClaw相对简单靠谱。
10分钟搞定100多份简历初筛。
看看具体怎么做。
腾讯龙虾QClaw快速初筛100份简历
第一步,安装启动QClaw
在官网:https://qclaw.qq.com 下载安装QClaw,启动后的界面如下。

第二步,给QClaw布置任务
提前把100多份简历放置在桌面文件夹:【简历】下面【项目经理】。
开始在QClaw输入提示词。
提示词:
按照下面的公司招聘项目经理的要求,用简历处理的skill 对下面这个文件夹的简历进行筛选;/Users/lanjun/Desktop/简历/项目经理 。 记得输出的Excel文件包括所有简历的人员信息字段的汇总。然后再给我要给PDF文档,说明简历汇总表格的字段列表、评分标准。输出的简历汇总Excel文档、评分标准、筛选后的10份简历,都放在 同一个文件夹下面:/Users/lanjun/Desktop/简历/项目经理

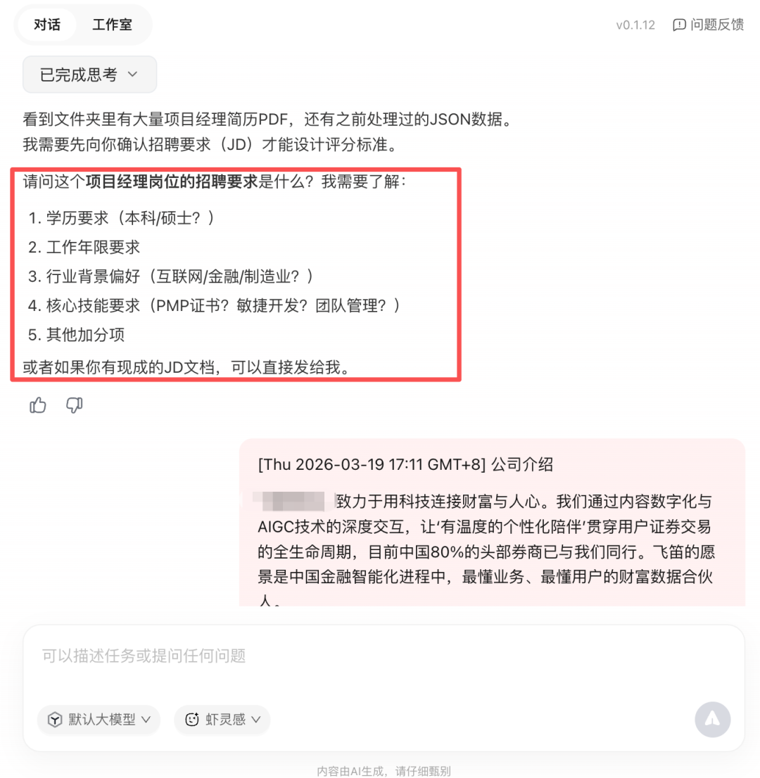
提供招聘要求
我给出筛选简历的要求后,QClaw需要提供招聘需求:

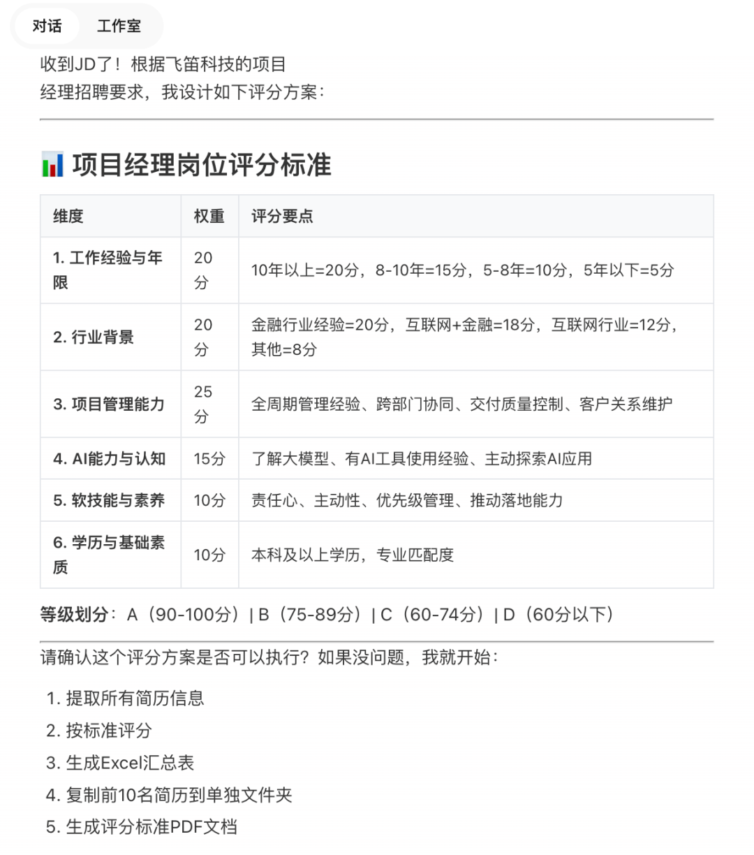
把招聘要求提供给QClaw,QClaw先生成了评分标准:

提示词:我感觉项目管理经验权重过高。修改为:项目管理经验15分;AI大模型认知与应用能力,从10分改为15分。重新生成评分标准。












1.用户说”筛选简历”>调用此skill
2.确认简历文件夹路径+岗位JD
3.设计评分标准-用户确认
4.执行完整流程。
好了,就写这么多,HR同事们,掌握了龙虾,工作大大提高效率。
